Warning:
JavaScript is turned OFF. None of the links on this page will work until it is reactivated.
If you need help turning JavaScript On, click here.
The Concept Map you are trying to access has information related to:
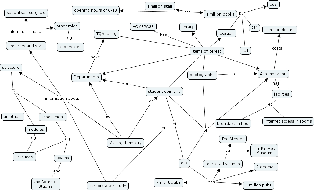
HOMEPAGE has items of iterest, assessment eg practicals, assessment eg exams, student opinions on careers after study, Maths, chemistry on student opinions, photographs of Accomodation, photographs of city, Maths, chemistry information about lecturers and staff, Maths, chemistry information about structure, Maths, chemistry information about careers after study, other roles eg supervisors, Accomodation has facilities, Accomodation costs 1 million dollars, library ???? 1 million books, library ???? 1 million staff, library ???? opening hours of 6-10, lecturers and staff information about specialised subjects, lecturers and staff information about other roles, photographs of Accomodation, structure eg modules, structure eg timetable, structure eg assessment, Maths, chemistry eg Departments, modules eg practicals, facilities eg breakfast in bed, facilities eg internet access in rooms, tourist attractions eg The Minster, tourist attractions eg The Railway Museum, TQA rating Departments, TQA rating library, TQA rating Accomodation, TQA rating student opinions, TQA rating location, TQA rating photographs, student opinions on Departments, student opinions of city, student opinions of Accomodation, student opinions of city, city has 2 cinemas, city has 1 million pubs, city has tourist attractions, city has 7 night clubs, exams and the Board of Studies, Departments have TQA rating, location by car, location by rail, location by bus