Warning:
JavaScript is turned OFF. None of the links on this page will work until it is reactivated.
If you need help turning JavaScript On, click here.
The Concept Map you are trying to access has information related to:
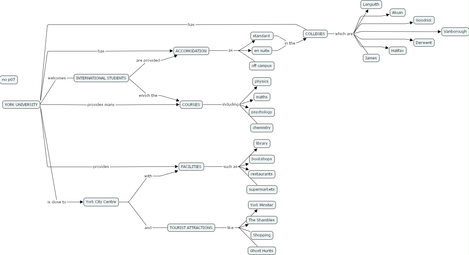
INTERNATIONAL STUDENTS are provided ACCOMODATION, standard in the COLLEGES, York City Centre with FACILITIES, YORK UNIVERSITY has ACCOMODATION, ACCOMODATION as en suite, ACCOMODATION as off campus, ACCOMODATION as standard , YORK UNIVERSITY welcomes INTERNATIONAL STUDENTS, YORK UNIVERSITY has COLLEGES, COLLEGES which are James, COLLEGES which are Goodrick, COLLEGES which are Languith, COLLEGES which are Halifax, COLLEGES which are Derwent, COLLEGES which are Vanborough, COLLEGES which are Alcuin, YORK UNIVERSITY provides FACILITIES, TOURIST ATTRACTIONS like Shopping, TOURIST ATTRACTIONS like The Shambles, TOURIST ATTRACTIONS like York Minster, TOURIST ATTRACTIONS like Ghost Hunts, COURSES including maths, COURSES including physics, COURSES including chemistry, COURSES including psychology, YORK UNIVERSITY is close to York City Centre, INTERNATIONAL STUDENTS enrich the COURSES, en suite in the COLLEGES, York City Centre and TOURIST ATTRACTIONS, YORK UNIVERSITY provides many COURSES, FACILITIES such as bookshops, FACILITIES such as restaurants, FACILITIES such as supermarkets, FACILITIES such as library