Warning:
JavaScript is turned OFF. None of the links on this page will work until it is reactivated.
If you need help turning JavaScript On, click here.
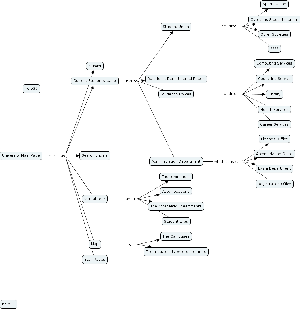
The Concept Map you are trying to access has information related to:
Student Union including Overseas Students' Union, Student Union including ????, Student Union including Other Societies, Student Union including Sports Union, Current Students' page links to Administration Department, Current Students' page links to Student Union, Current Students' page links to Accademic Departmental Pages, Current Students' page links to Student Services, Student Services including Library, Student Services including Computing Services, Student Services including Career Services, Student Services including Councillng Service, Student Services including Health Services, Map of The area/county where the uni is, Map of The Campuses, Administration Department which consist of Accomodation Office, Administration Department which consist of Financial Office, Administration Department which consist of Registration Office, Administration Department which consist of Exam Department, Virtual Tour about The Accademic Dpeartments, Virtual Tour about Student Lifes, Virtual Tour about The enviroment, Virtual Tour about Accomodations, University Main Page must has Staff Pages, University Main Page must has Map, University Main Page must has Alumini, University Main Page must has Current Students' page, University Main Page must has Search Engine, University Main Page must has Virtual Tour