Warning:
JavaScript is turned OFF. None of the links on this page will work until it is reactivated.
If you need help turning JavaScript On, click here.
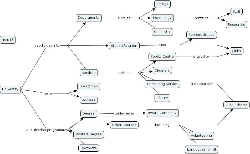
The Concept Map you are trying to access has information related to:
Psychology contains Resources, Psychology contains Staff, Services such as Cleaners, Services such as Library, Services such as Sports Centre, Services such as Computing Service, Departments such as Biology, Departments such as Psychology, Departments such as Chemistry, University subdivides into Services, University subdivides into Departments, University subdivides into Student's Union, University qualification programmes Masters Degree, University qualification programmes Degree, University qualification programmes Doctorate, University qualification programmes Other Courses, Student's Union runs Support Groups, Student's Union runs Clubs, Computing Service runs courses Illiad Scheme, Other Courses including Volunteering, Other Courses including Illiad Scheme, Other Courses including Languages for all, Sports Centre is used by Clubs, Degree conferred in Award Ceremony, University has a layout map, University has a address