Warning:
JavaScript is turned OFF. None of the links on this page will work until it is reactivated.
If you need help turning JavaScript On, click here.
The Concept Map you are trying to access has information related to:
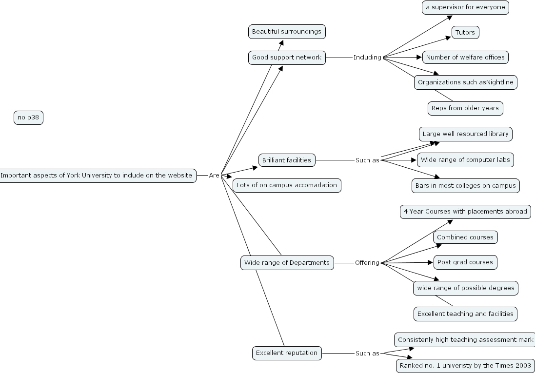
Good support network Including Tutors, Good support network Including Organizations such asNightline, Good support network Including Number of welfare offices, Good support network Including a supervisor for everyone, Good support network Including Reps from older years, Brilliant facilities Such as Bars in most colleges on campus, Brilliant facilities Such as Large well resourced library, Brilliant facilities Such as Wide range of computer labs, Brilliant facilities Such as Large well resourced library, Wide range of Departments Offering Excellent teaching and facilities, Wide range of Departments Offering Combined courses, Wide range of Departments Offering 4 Year Courses with placements abroad, Wide range of Departments Offering wide range of possible degrees, Wide range of Departments Offering Post grad courses, Wide range of Departments Offering Excellent teaching and facilities, Wide range of Departments Offering Combined courses, Wide range of Departments Offering 4 Year Courses with placements abroad, Wide range of Departments Offering wide range of possible degrees, Wide range of Departments Offering Post grad courses, Important aspects of York University to include on the website Are Excellent reputation, Important aspects of York University to include on the website Are Brilliant facilities, Important aspects of York University to include on the website Are Wide range of Departments, Important aspects of York University to include on the website Are Beautiful surroundings, Important aspects of York University to include on the website Are Good support network, Important aspects of York University to include on the website Are Lots of on campus accomadation, Excellent reputation Such as Consistenly high teaching assessment mark, Excellent reputation Such as Ranked no. 1 univeristy by the Times 2003