Warning:
JavaScript is turned OFF. None of the links on this page will work until it is reactivated.
If you need help turning JavaScript On, click here.
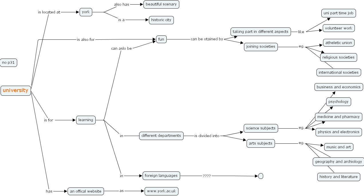
The Concept Map you are trying to access has information related to:
arts subjects eg. geography and archiology, arts subjects eg. music and art, arts subjects eg. history and literature, foreign languages ???? , science subjects eg. business and economics, science subjects eg. physics and electronics, science subjects eg. medicine and pharmacy, science subjects eg. psychology, university is located at york, learning can aslo be fun, york is a historic city, learning in foreign languages, fun can be otained by taking part in different aspects, fun can be otained by joining societies, university has an offical website, university is also for fun, an offical website as www.york.ac.uk, york also has beautiful scenary, different departments is divided into arts subjects, different departments is divided into science subjects, taking part in different aspects like uni part time job, taking part in different aspects like volunteer work, learning in different departments, university is for learning, joining societies eg. international societies, joining societies eg. religious societies, joining societies eg. atheletic union