Warning:
JavaScript is turned OFF. None of the links on this page will work until it is reactivated.
If you need help turning JavaScript On, click here.
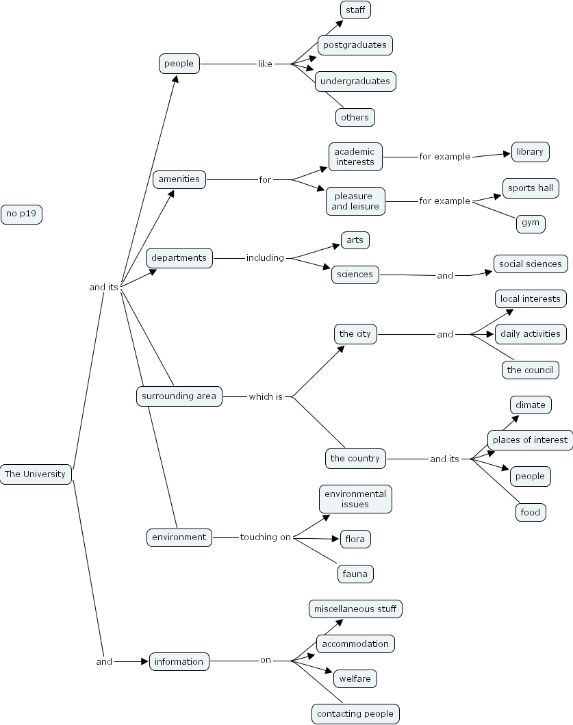
The Concept Map you are trying to access has information related to:
information on accommodation, information on miscellaneous stuff, information on contacting people, information on welfare, sciences and social sciences, departments including sciences, departments including arts, people like staff, people like undergraduates, people like others, people like postgraduates, amenities for pleasure and leisure, amenities for academic interests, surrounding area which is the country, surrounding area which is the city, the city and daily activities, the city and the council, the city and local interests, pleasure and leisure for example gym, pleasure and leisure for example sports hall, academic interests for example library, The University and its departments, The University and its people, The University and its amenities, The University and its surrounding area, The University and its environment, The University and information, the country and its food, the country and its people, the country and its places of interest, the country and its climate, environment touching on environmental issues, environment touching on fauna, environment touching on flora