Warning:
JavaScript is turned OFF. None of the links on this page will work until it is reactivated.
If you need help turning JavaScript On, click here.
The Concept Map you are trying to access has information related to:
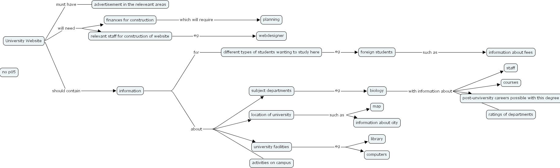
foreign students such as information about fees, subject departments eg biology, information about subject departments, information about location of university, information about university facilities, information about activities on campus, university facilities eg computers, university facilities eg library, biology with information about courses, biology with information about ratings of departments, biology with information about staff, biology with information about post-unviversity careers possible with this degree, different types of students wanting to study here eg foreign students, University Website must have advertisement in the releveant areas, University Website should contain information, information for different types of students wanting to study here, relevant staff for construction of website eg webdesigner, location of university such as map, location of university such as information about city, University Website will need relevant staff for construction of website, University Website will need finances for construction, finances for construction which will require planning