Warning:
JavaScript is turned OFF. None of the links on this page will work until it is reactivated.
If you need help turning JavaScript On, click here.
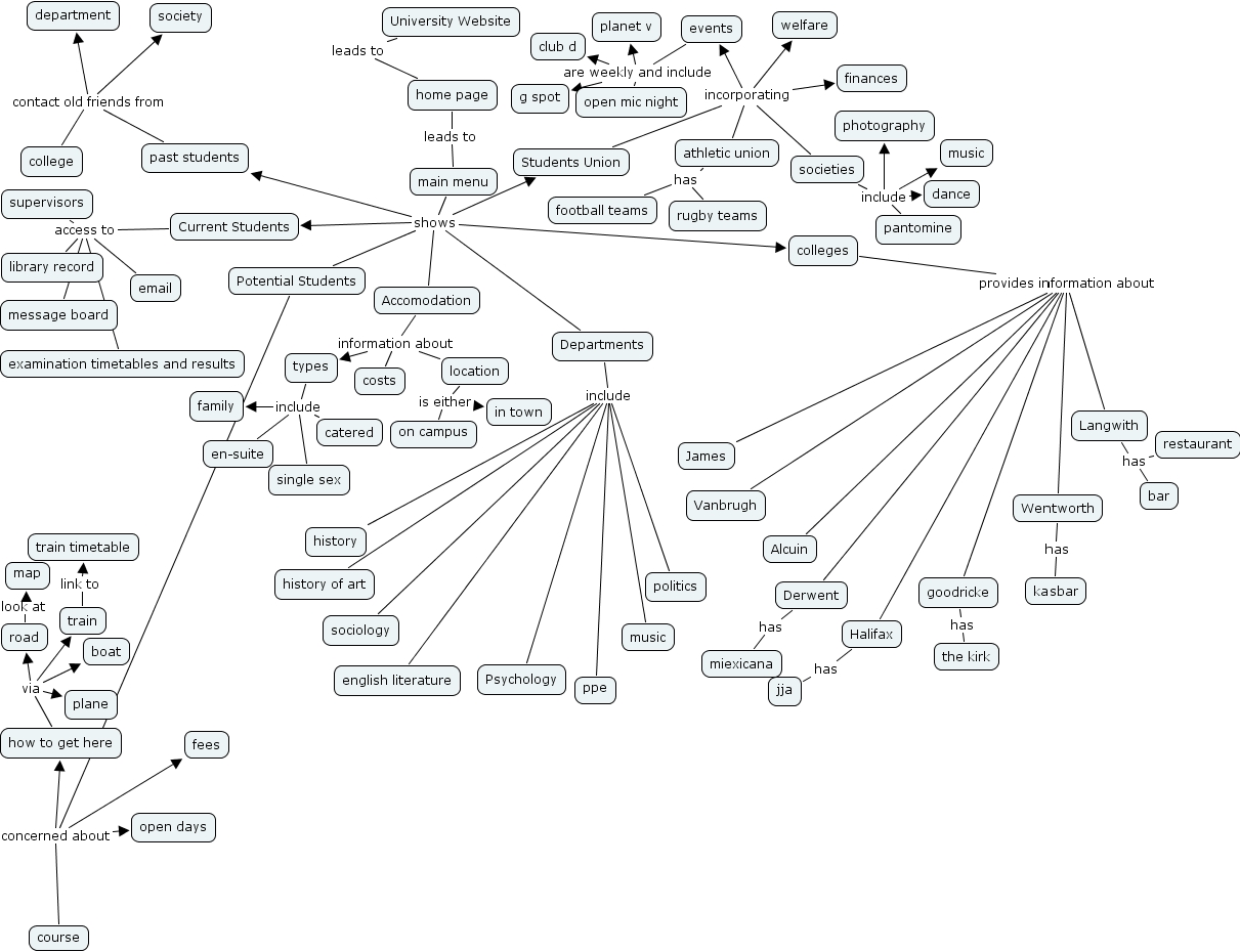
The Concept Map you are trying to access has information related to:
Derwent has miexicana, Halifax has jja, Langwith has restaurant, Langwith has bar, societies include dance, societies include pantomine, societies include music, societies include photography, Accomodation information about types, Accomodation information about costs, Accomodation information about location, main menu shows past students, main menu shows colleges, main menu shows Current Students, main menu shows Departments, main menu shows Accomodation, main menu shows Potential Students, main menu shows Students Union, past students contact old friends from department, past students contact old friends from college, past students contact old friends from society, Wentworth has kasbar, location is either in town, location is either on campus, athletic union has rugby teams, athletic union has football teams, colleges provides information about James, colleges provides information about Alcuin, colleges provides information about goodricke, colleges provides information about Halifax, colleges provides information about Wentworth, colleges provides information about Derwent, colleges provides information about Vanbrugh, colleges provides information about Langwith, road look at map, events are weekly and include club d, events are weekly and include g spot, events are weekly and include open mic night, events are weekly and include planet v, Potential Students concerned about open days, Potential Students concerned about course, Potential Students concerned about fees, Potential Students concerned about how to get here, Students Union incorporating societies, Students Union incorporating finances, Students Union incorporating events, Students Union incorporating welfare, Students Union incorporating athletic union, Departments include ppe, Departments include sociology, Departments include english literature, Departments include music, Departments include history, Departments include politics, Departments include history of art, Departments include Psychology, goodricke has the kirk, University Website leads to home page, how to get here via boat, how to get here via road, how to get here via train, how to get here via plane, home page leads to main menu, types include catered, types include en-suite, types include family, types include single sex, Current Students access to library record, Current Students access to message board, Current Students access to supervisors, Current Students access to email, Current Students access to examination timetables and results, train link to train timetable