Warning:
JavaScript is turned OFF. None of the links on this page will work until it is reactivated.
If you need help turning JavaScript On, click here.
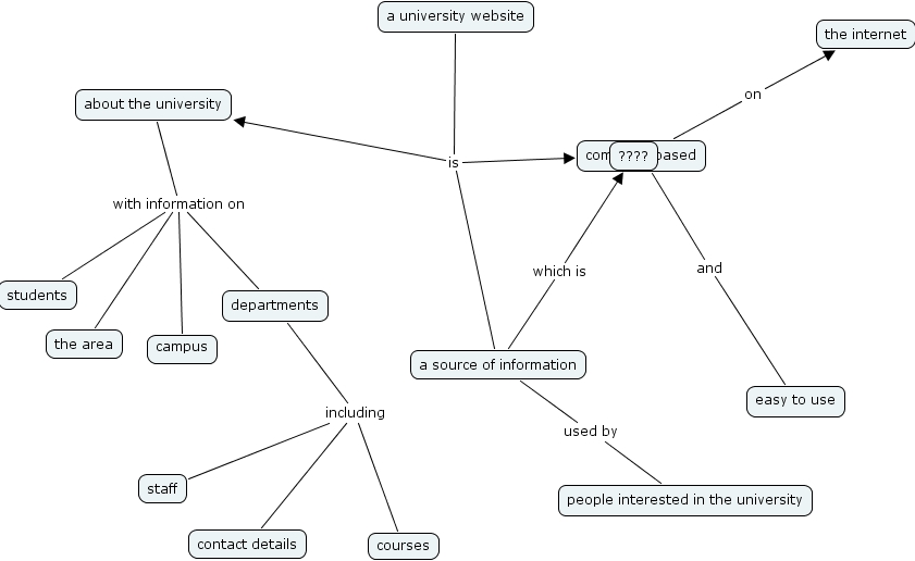
The Concept Map you are trying to access has information related to:
a source of information used by people interested in the university, about the university with information on the area, about the university with information on departments, about the university with information on students, about the university with information on campus, computer based and easy to use, departments including courses, departments including contact details, departments including staff, a source of information which is ????, computer based on the internet, a university website is about the university, a university website is computer based, a university website is a source of information