Warning:
JavaScript is turned OFF. None of the links on this page will work until it is reactivated.
If you need help turning JavaScript On, click here.
The Concept Map you are trying to access has information related to:
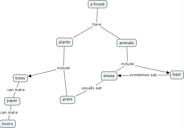
sheep usually eat grass, tiger sometimes eat sheep, a forest have animails, a forest have plants, paper can make books, animails include sheep, animails include tiger, trees can make paper, plants include grass, plants include trees