Warning:
JavaScript is turned OFF. None of the links on this page will work until it is reactivated.
If you need help turning JavaScript On, click here.
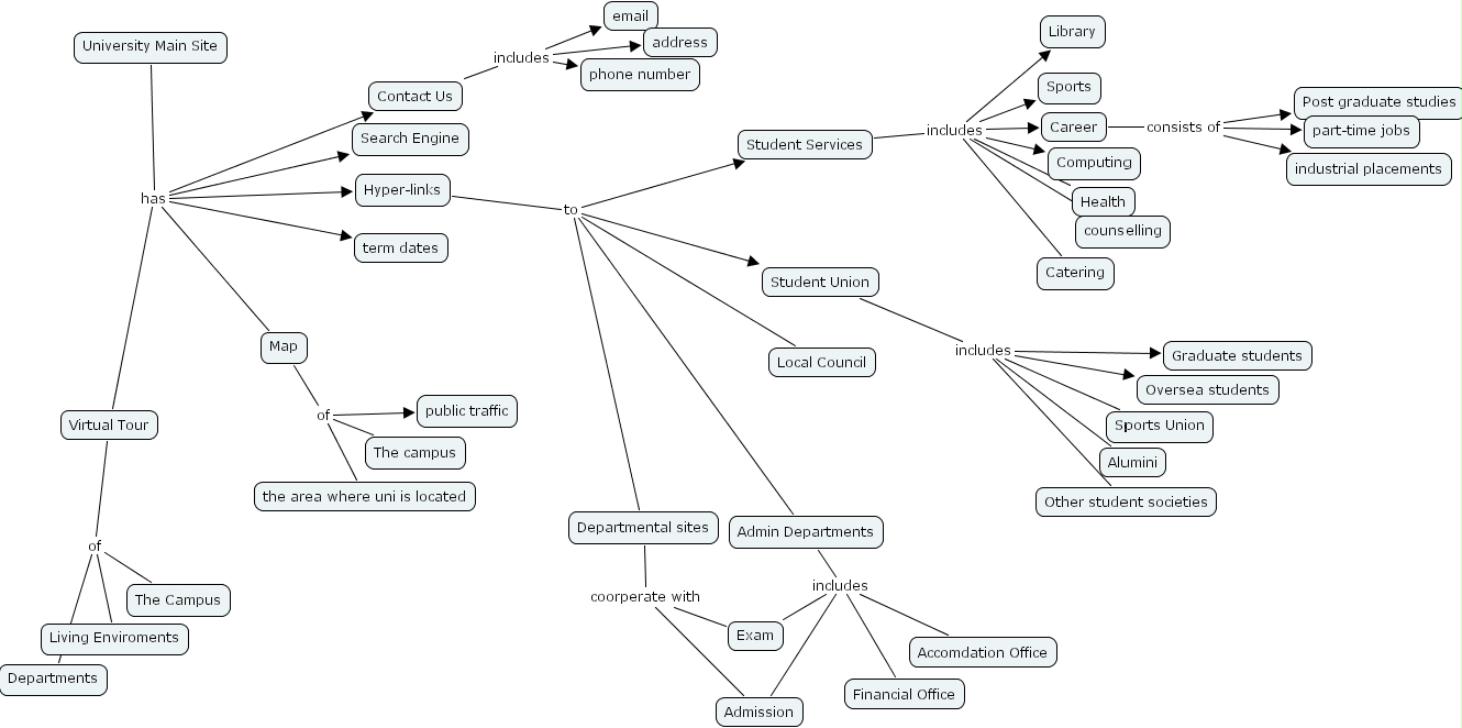
The Concept Map you are trying to access has information related to:
Departmental sites coorperate with Admission, Departmental sites coorperate with Exam, Student Union includes Alumini, Student Union includes Other student societies, Student Union includes Oversea students, Student Union includes Sports Union, Student Union includes Graduate students, Contact Us includes phone number, Contact Us includes address, Contact Us includes email, Virtual Tour of Departments, Virtual Tour of Living Enviroments, Virtual Tour of The Campus, Hyper-links to Local Council, Hyper-links to Departmental sites, Hyper-links to Student Union, Hyper-links to Admin Departments, Hyper-links to Student Services, Student Services includes counselling, Student Services includes Health, Student Services includes Career, Student Services includes Computing, Student Services includes Sports, Student Services includes Library, Student Services includes Catering, University Main Site has Hyper-links, University Main Site has Virtual Tour, University Main Site has Search Engine, University Main Site has Contact Us, University Main Site has term dates, University Main Site has Map, Map of public traffic, Map of The campus, Map of the area where uni is located, Career consists of Post graduate studies, Career consists of industrial placements, Career consists of part-time jobs, Admin Departments includes Exam, Admin Departments includes Accomdation Office, Admin Departments includes Admission, Admin Departments includes Financial Office