Warning:
JavaScript is turned OFF. None of the links on this page will work until it is reactivated.
If you need help turning JavaScript On, click here.
The Concept Map you are trying to access has information related to:
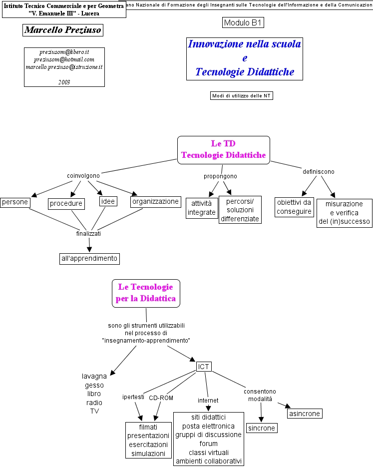
procedure finalizzati all'apprendimento, ICT internet siti didattici posta elettronica gruppi di discussione forum classi virtuali ambienti collaborativi, Le TD Tecnologie Didattiche propongono percorsi/ soluzioni differenziate, Le TD Tecnologie Didattiche propongono attivit� integrate, Le Tecnologie per la Didattica sono gli strumenti utilizzabili nel processo di "insegnamento-apprendimento" lavagna gesso libro radio TV, Le Tecnologie per la Didattica sono gli strumenti utilizzabili nel processo di "insegnamento-apprendimento" ICT, organizzazione finalizzati all'apprendimento, persone finalizzati all'apprendimento, ICT CD-ROM filmati presentazioni esercitazioni simulazioni, Le TD Tecnologie Didattiche definiscono obiettivi da conseguire, Le TD Tecnologie Didattiche definiscono misurazione e verifica del (in)successo, idee finalizzati all'apprendimento, Le TD Tecnologie Didattiche coinvolgono organizzazione, Le TD Tecnologie Didattiche coinvolgono idee, Le TD Tecnologie Didattiche coinvolgono procedure, Le TD Tecnologie Didattiche coinvolgono persone, ICT consentono modalit� sincrone, ICT consentono modalit� asincrone, ICT ipertesti filmati presentazioni esercitazioni simulazioni