Warning:
JavaScript is turned OFF. None of the links on this page will work until it is reactivated.
If you need help turning JavaScript On, click here.
The Concept Map you are trying to access has information related to:
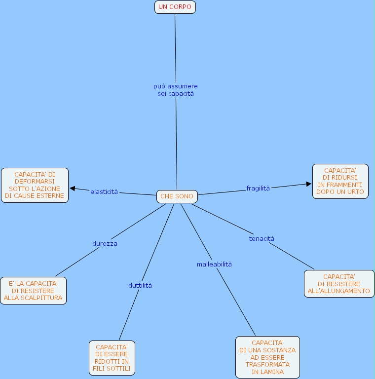
UN CORPO pu� assumere sei capacit� CHE SONO, CHE SONO duttilit� CAPACITA' DI ESSERE RIDOTTI IN FILI SOTTILI, CHE SONO fragilit� CAPACITA' DI RIDURSI IN FRAMMENTI DOPO UN URTO, CHE SONO durezza E' LA CAPACITA' DI RESISTERE ALLA SCALPITTURA, CHE SONO tenacit� CAPACITA' DI RESISTERE ALL'ALLUNGAMENTO, CHE SONO malleabilit� CAPACITA' DI UNA SOSTANZA AD ESSERE TRASFORMATA IN LAMINA, CHE SONO elasticit� CAPACITA' DI DEFORMARSI SOTTO L'AZIONE DI CAUSE ESTERNE