Warning:
JavaScript is turned OFF. None of the links on this page will work until it is reactivated.
If you need help turning JavaScript On, click here.
The Concept Map you are trying to access has information related to:
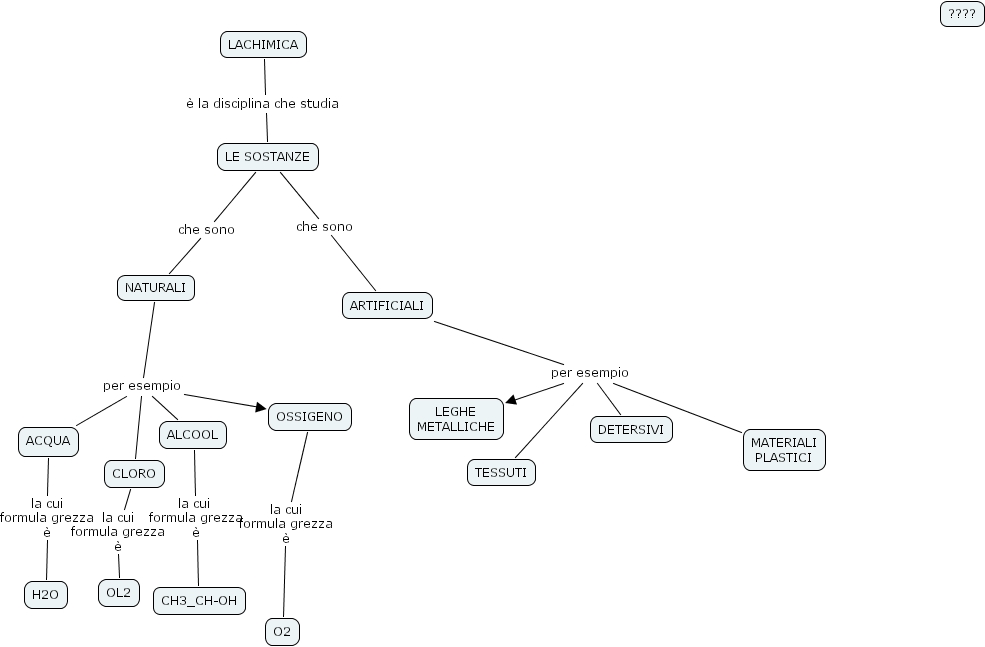
OSSIGENO la cui formula grezza � O2, NATURALI per esempio CLORO, NATURALI per esempio OSSIGENO, NATURALI per esempio ALCOOL, NATURALI per esempio ACQUA, LE SOSTANZE che sono ARTIFICIALI, ARTIFICIALI per esempio LEGHE METALLICHE, ARTIFICIALI per esempio TESSUTI, ARTIFICIALI per esempio MATERIALI PLASTICI, ARTIFICIALI per esempio DETERSIVI, ALCOOL la cui formula grezza � CH3_CH-OH, CLORO la cui formula grezza � OL2, ACQUA la cui formula grezza � H2O, LE SOSTANZE che sono NATURALI, LACHIMICA � la disciplina che studia LE SOSTANZE