Warning:
JavaScript is turned OFF. None of the links on this page will work until it is reactivated.
If you need help turning JavaScript On, click here.
The Concept Map you are trying to access has information related to:
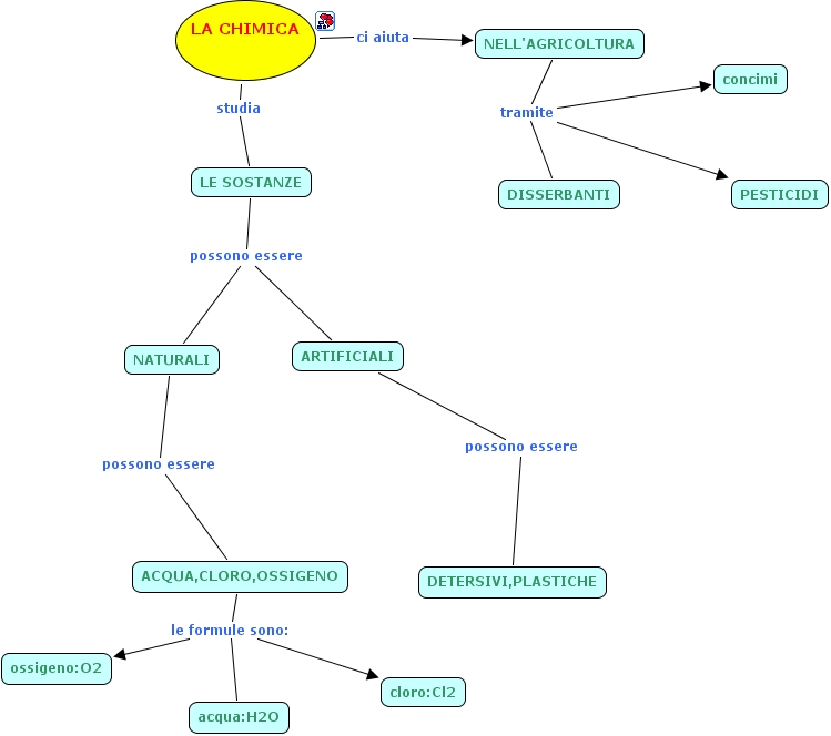
LA CHIMICA studia LE SOSTANZE, ACQUA,CLORO,OSSIGENO le formule sono: ossigeno:O2, ACQUA,CLORO,OSSIGENO le formule sono: cloro:Cl2, ACQUA,CLORO,OSSIGENO le formule sono: acqua:H2O, ARTIFICIALI possono essere DETERSIVI,PLASTICHE, LA CHIMICA ci aiuta NELL'AGRICOLTURA, NATURALI possono essere ACQUA,CLORO,OSSIGENO, LE SOSTANZE possono essere NATURALI, LE SOSTANZE possono essere ARTIFICIALI, NELL'AGRICOLTURA tramite DISSERBANTI, NELL'AGRICOLTURA tramite concimi, NELL'AGRICOLTURA tramite PESTICIDI