Warning:
JavaScript is turned OFF. None of the links on this page will work until it is reactivated.
If you need help turning JavaScript On, click here.
The Concept Map you are trying to access has information related to:
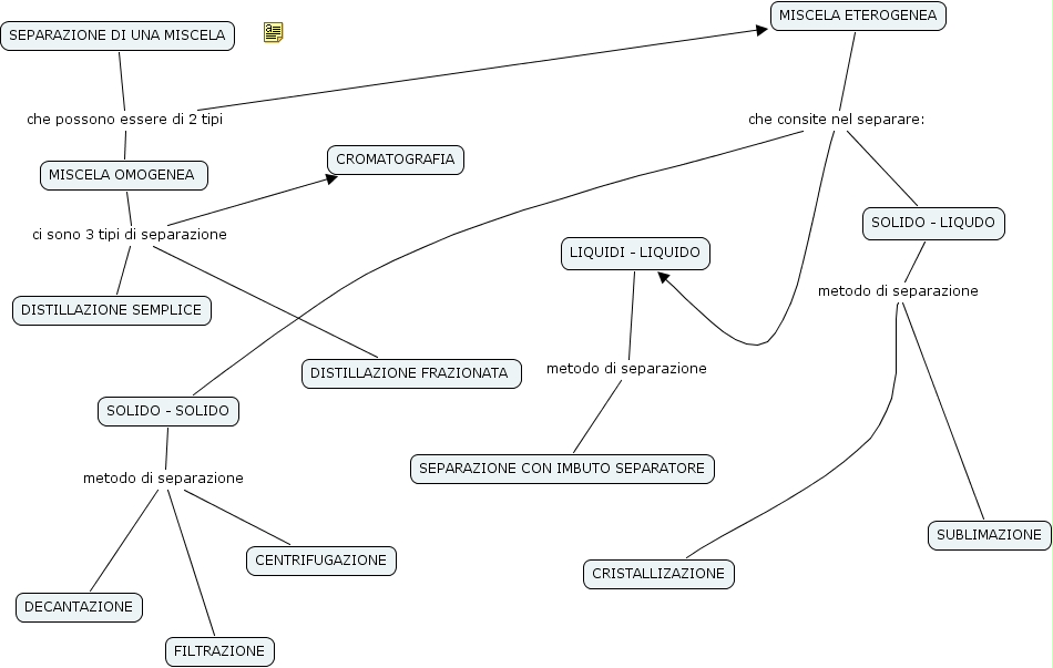
SEPARAZIONE DI UNA MISCELA che possono essere di 2 tipi MISCELA ETEROGENEA, SEPARAZIONE DI UNA MISCELA che possono essere di 2 tipi MISCELA OMOGENEA , MISCELA ETEROGENEA che consite nel separare: LIQUIDI - LIQUIDO, MISCELA ETEROGENEA che consite nel separare: SOLIDO - SOLIDO, MISCELA ETEROGENEA che consite nel separare: SOLIDO - LIQUDO, LIQUIDI - LIQUIDO metodo di separazione SEPARAZIONE CON IMBUTO SEPARATORE, SOLIDO - LIQUDO metodo di separazione CRISTALLIZAZIONE, SOLIDO - LIQUDO metodo di separazione SUBLIMAZIONE, MISCELA OMOGENEA ci sono 3 tipi di separazione CROMATOGRAFIA, MISCELA OMOGENEA ci sono 3 tipi di separazione DISTILLAZIONE FRAZIONATA , MISCELA OMOGENEA ci sono 3 tipi di separazione DISTILLAZIONE SEMPLICE, SOLIDO - SOLIDO metodo di separazione DECANTAZIONE, SOLIDO - SOLIDO metodo di separazione CENTRIFUGAZIONE, SOLIDO - SOLIDO metodo di separazione FILTRAZIONE