Warning:
JavaScript is turned OFF. None of the links on this page will work until it is reactivated.
If you need help turning JavaScript On, click here.
The Concept Map you are trying to access has information related to:
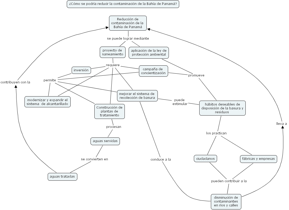
h�bitos deseables de disposici�n de la basura y residuos los practican f�bricas y empresas, h�bitos deseables de disposici�n de la basura y residuos los practican ciudadanos, campa�a de concientizaci�n promueve h�bitos deseables de disposici�n de la basura y residuos, aplicaci�n de la ley de protecci�n ambiental promueve h�bitos deseables de disposici�n de la basura y residuos, inversi�n permite modernizar y expandir el sistema de alcantarillado, inversi�n permite Construcci�n de plantas de tratamiento, inversi�n permite campa�a de concientizaci�n, inversi�n permite mejorar el sistema de recolecci�n de basura, aguas servidas se convierten en aguas tratadas, Construcci�n de plantas de tratamiento procesan aguas servidas, f�bricas y empresas pueden contribuir a la disminuci�n de contaminantes en r�os y calles, Reducci�n de contaminaci�n de la Bah�a de Panam� se puede lograr mediante aplicaci�n de la ley de protecci�n ambiental, Reducci�n de contaminaci�n de la Bah�a de Panam� se puede lograr mediante proyecto de saneamiento, aguas tratadas contribuyen con la Reducci�n de contaminaci�n de la Bah�a de Panam�, mejorar el sistema de recolecci�n de basura conduce a la disminuci�n de contaminantes en r�os y calles, proyecto de saneamiento requiere campa�a de concientizaci�n, proyecto de saneamiento requiere mejorar el sistema de recolecci�n de basura, proyecto de saneamiento requiere inversi�n, proyecto de saneamiento requiere Construcci�n de plantas de tratamiento, proyecto de saneamiento requiere modernizar y expandir el sistema de alcantarillado, ciudadanos pueden contribuir a la disminuci�n de contaminantes en r�os y calles, disminuci�n de contaminantes en r�os y calles lleva a Reducci�n de contaminaci�n de la Bah�a de Panam�, mejorar el sistema de recolecci�n de basura puede estimular h�bitos deseables de disposici�n de la basura y residuos