Warning:
JavaScript is turned OFF. None of the links on this page will work until it is reactivated.
If you need help turning JavaScript On, click here.
The Concept Map you are trying to access has information related to:
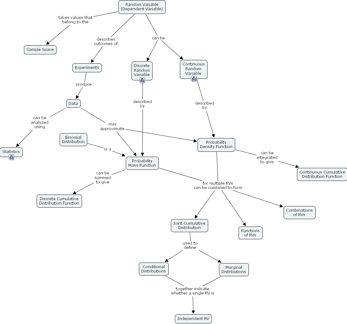
Conditional Distributions together indicate whether a single RV is Independent RV, Data may approximate Probability Density Function, Data may approximate Probability Mass Function, Discrete Random Variable described by Probability Mass Function, Experiments produce Data, Probability Mass Function can be summed to give Discrete Cumulative Distribution Function, Marginal Distributions together indicate whether a single RV is Independent RV, Probability Density Function for multiple RVs can be combined to form Combinations of RVs, Probability Density Function for multiple RVs can be combined to form Joint Cumulative Distribution, Probability Density Function for multiple RVs can be combined to form Functions of RVs, Continuous Random Variable described by Probability Density Function, Joint Cumulative Distribution used to define Marginal Distributions, Joint Cumulative Distribution used to define Conditional Distributions, Random Variable (Dependent Variable) can be Continuous Random Variable, Random Variable (Dependent Variable) can be Discrete Random Variable, Random Variable (Dependent Variable) describes outcomes of Experiments, Probability Density Function can be integrated to give Continuous Cumulative Distribution Function, Data can be analyzed using Statistics, Binomial Distribution is a Probability Mass Function, Probability Mass Function for multiple RVs can be combined to form Combinations of RVs, Probability Mass Function for multiple RVs can be combined to form Joint Cumulative Distribution, Probability Mass Function for multiple RVs can be combined to form Functions of RVs, Random Variable (Dependent Variable) takes values that belong to the Sample Space