Warning:
JavaScript is turned OFF. None of the links on this page will work until it is reactivated.
If you need help turning JavaScript On, click here.
The Concept Map you are trying to access has information related to:
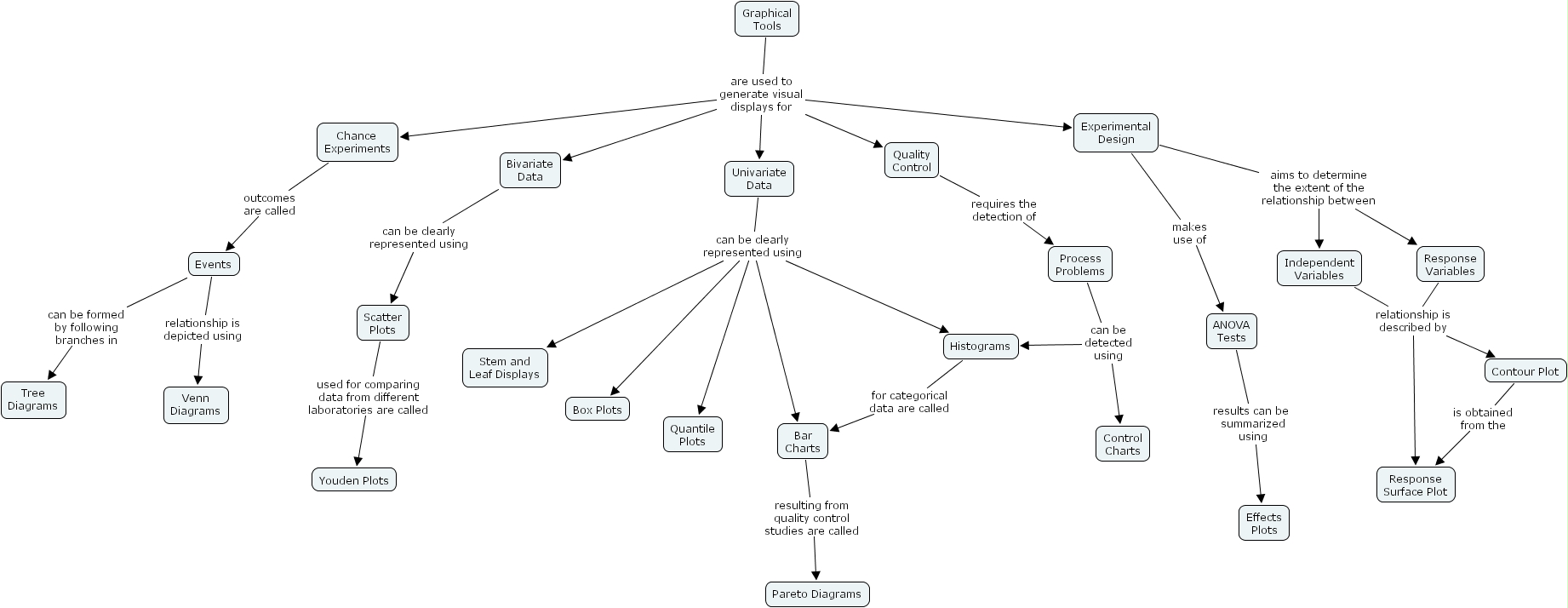
Quality Control requires the detection of Process Problems, Univariate Data can be clearly represented using Histograms, Univariate Data can be clearly represented using Bar Charts, Univariate Data can be clearly represented using Stem and Leaf Displays, Univariate Data can be clearly represented using Quantile Plots, Univariate Data can be clearly represented using Box Plots, Bar Charts resulting from quality control studies are called Pareto Diagrams, Process Problems can be detected using Histograms, Process Problems can be detected using Control Charts, Histograms for categorical data are called Bar Charts, Response Variables relationship is described by Contour Plot, Response Variables relationship is described by Response Surface Plot, Events relationship is depicted using Venn Diagrams, Chance Experiments outcomes are called Events, Bivariate Data can be clearly represented using Scatter Plots, ANOVA Tests results can be summarized using Effects Plots, Experimental Design makes use of ANOVA Tests, Contour Plot is obtained from the Response Surface Plot, Events can be formed by following branches in Tree Diagrams, Scatter Plots used for comparing data from different laboratories are called Youden Plots, Graphical Tools are used to generate visual displays for Univariate Data, Graphical Tools are used to generate visual displays for Chance Experiments, Graphical Tools are used to generate visual displays for Quality Control, Graphical Tools are used to generate visual displays for Bivariate Data, Graphical Tools are used to generate visual displays for Experimental Design, Independent Variables relationship is described by Contour Plot, Independent Variables relationship is described by Response Surface Plot, Experimental Design aims to determine the extent of the relationship between Response Variables, Experimental Design aims to determine the extent of the relationship between Independent Variables