Warning:
JavaScript is turned OFF. None of the links on this page will work until it is reactivated.
If you need help turning JavaScript On, click here.
The Concept Map you are trying to access has information related to:
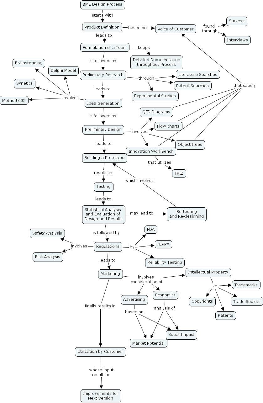
Statistical Analysis and Evaluation of Design and Results is followed by Regulations, Preliminary Research leads to Idea Generation, Utilization by Customer whose input results in Improvements for Next Version, Regulations involves Safety Analysis, Regulations involves Risk Analysis, Innovation WorkBench that utilizes TRIZ, BME Design Process starts with Product Definition, Innovation WorkBench that satisfy Voice of Customer, Idea Generation is followed by Preliminary Design, Object trees that satisfy Voice of Customer, Statistical Analysis and Evaluation of Design and Results may lead to Re-testing and Re-designing, Formulation of a Team is followed by Preliminary Research, Marketing involves consideration of Advertising, Marketing involves consideration of Intellectual Property, Marketing involves consideration of Economics, Product Definition leads to Formulation of a Team, Advertising based on Market Potential, Advertising based on Social Impact, Voice of Customer found through Surveys, Voice of Customer found through Interviews, Product Definition based on Voice of Customer, Formulation of a Team keeps Detailed Documentation throughout Process, Economics analysis of Social Impact, Economics analysis of Market Potential, Marketing finally results in Utilization by Customer, Idea Generation involves Synetics, Idea Generation involves Method 635, Idea Generation involves Brainstorming, Idea Generation involves Delphi Model, Re-testing and Re-designing which involves Building a Prototype, Testing leads to Statistical Analysis and Evaluation of Design and Results, Preliminary Design leads to Building a Prototype, Flow charts that satisfy Voice of Customer, Regulations leads to Marketing, Preliminary Design involves Flow charts, Preliminary Design involves Object trees, Preliminary Design involves Innovation WorkBench, Preliminary Design involves QFD Diagrams, QFD Diagrams that satisfy Voice of Customer, Regulations by Reliability Testing, Regulations by HIPPA, Regulations by FDA, Preliminary Research through Patent Searches, Preliminary Research through Literature Searches, Preliminary Research through Experimental Studies, Intellectual Property like Copyrights, Intellectual Property like Trade Secrets, Intellectual Property like Patents, Intellectual Property like Trademarks, Building a Prototype results in Testing