Warning:
JavaScript is turned OFF. None of the links on this page will work until it is reactivated.
If you need help turning JavaScript On, click here.
The Concept Map you are trying to access has information related to:
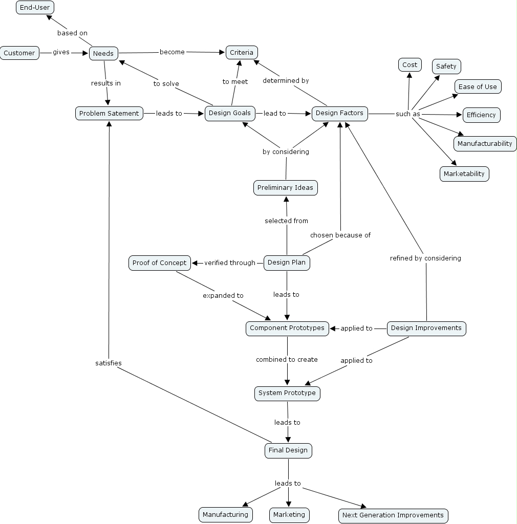
designprocess, safety, marketability, efficiency, end-user, criteria, component prototypes, final design, design goals, problem satement, customer, preliminary ideas, manufacturability, ease of use, marketing, design plan, next generation improvements, manufacturing, needs, design improvements, design factors, system prototype, proof of concept, cost