Warning:
JavaScript is turned OFF. None of the links on this page will work until it is reactivated.
If you need help turning JavaScript On, click here.
The Concept Map you are trying to access has information related to:
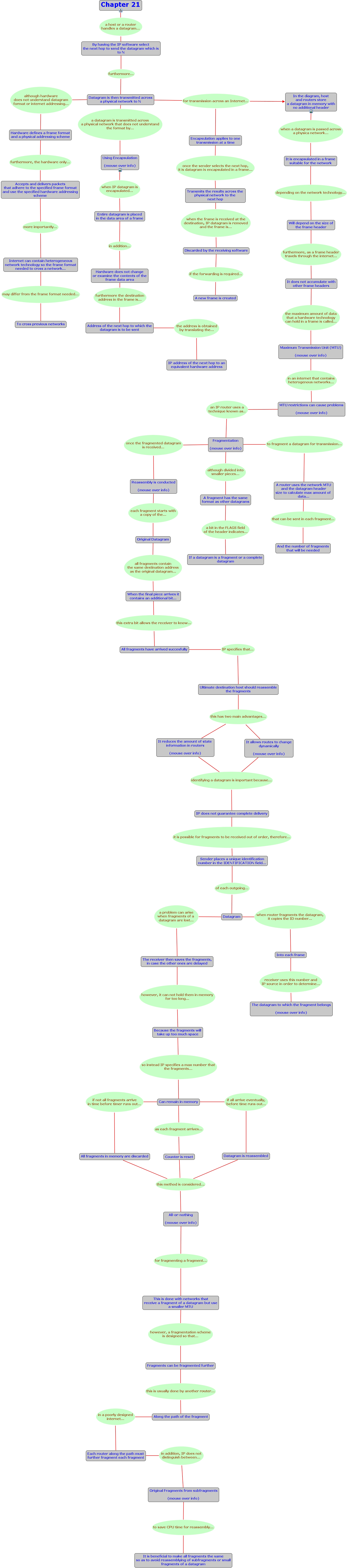
Can remain in memory if all arrive eventually, before time runs out... Datagram is reassembled, Hardware defines a frame format and a physical addressing scheme furthermore, the hardware only... Accepts and delivers packets that adhere to the specified frame format and use the specified hardware addressing scheme, It allows routes to change dynamically (mouse over info) identifying a datagram is important because... IP does not guarantee complete delivery, It is encapsulated in a frame suitable for the network depending on the network technology... Will depend on the size of the frame header, Datagram is then transmitted across a physical network to N for transmission across an Internet... Encapsulation applies to one transmission at a time, Datagram is then transmitted across a physical network to N for transmission across an Internet... In the diagram, host and routers store a datagram in memory with no additional header, Original Fragments from subfragments (mouse over info) to save CPU time for reassembly... It is beneficial to make all fragments the same so as to avoid reassemblying of subfragments or small fragments of a datagram, Fragmentation (mouse over info) although divided into smaller pieces... A fragment has the same format as other datagrams, All-or-nothing (mouse over info) for fragmenting a fragment... This is done with networks that receive a fragment of a datagram but use a smaller MTU, Into each frame receiver uses this number and IP source in order to determine... The datagram to which the fragment belongs (mouse over info), MTU restrictions can cause problems (mouse over info) an IP router uses a technique known as.. Fragmentation (mouse over info), Maximum Transmission Unit (MTU) (mouse over info) in an internet that contains heterogenous networks... MTU restrictions can cause problems (mouse over info), Can remain in memory as each fragment arrives... Counter is reset, Fragmentation (mouse over info) to fragment a datagram for transmission... A router uses the network MTU and the datagram header size to calculate max amount of data..., The receiver then saves the fragments, in case the other ones are delayed however, it can not hold them in memory for too long... Because the fragments will take up too much space, A router uses the network MTU and the datagram header size to calculate max amount of data... that can be sent in each fragment... And the number of fragments that will be needed, Ultimate destination host should reassemble the fragments this has two main advantages... It allows routes to change dynamically (mouse over info), Ultimate destination host should reassemble the fragments this has two main advantages... It reduces the amount of state information in routers (mouse over info), It reduces the amount of state information in routers (mouse over info) identifying a datagram is important because... IP does not guarantee complete delivery, Transmits the results across the physical network to the next hop when the frame is received at the destination, IP datagram is removed and the frame is... Discarded by the receiving software, Encapsulation applies to one transmission at a time once the sender selects the next hop, it is datagram is encapsulated in a frame... Transmits the results across the physical network to the next hop, Datagram is reassembled this method is considered... All-or-nothing (mouse over info), Fragmentation (mouse over info) once the fragmented datagram is received... Reassembly is conducted (mouse over info), This is done with networks that receive a fragment of a datagram but use a smaller MTU however, a fragmentation scheme is designed so that... Fragments can be fragmented further, Each router along the path must further fragment each fragment in addition, IP does not distinguish between... Original Fragments from subfragments (mouse over info), Sender places a unique identification number in the IDENTIFICATION field... of each outgoing... Datagram, Internet can contain heterogeneous network technology so the frame format needed to cross a network... may differ from the frame format needed... To cross previous networks, Address of the next hop to which the datagram is to be sent the address is obtained by translating the... IP address of the next hop to an equivalent hardware address, It does not accumulate with other frame headers the maximum amount of data that a hardware technology can hold in a frame is called... Maximum Transmission Unit (MTU) (mouse over info), Can remain in memory if not all fragments arrive in time before timer runs out... All fragments in memory are discarded, In the diagram, host and routers store a datagram in memory with no additional header when a datagram is passed across a physica network... It is encapsulated in a frame suitable for the network, Counter is reset this method is considered... All-or-nothing (mouse over info), A fragment has the same format as other datagrams a bit in the FLAGS field of the header indicates... If a datagram is a fragment or a complete datagram, Hardware does not change or examine the contents of the frame data area furthermore the destination address in the frame is... Address of the next hop to which the datagram is to be sent, Entire datagram is placed in the data area of a frame in addition... Hardware does not change or examine the contents of the frame data area, Datagram is then transmitted across a physical network to N a datagram is transmitted across a physical network that does not understand the format by... Using Encapsulation (mouse over info), IP does not guarantee complete delivery it is possible for fragments to be received out of order, therefore... Sender places a unique identification number in the IDENTIFICATION field..., When the final piece arrives it contains an additional bit... this extra bit allows the receiver to know... All fragments have arrived succesfully, Accepts and delivers packets that adhere to the specified frame format and use the specified hardware addressing scheme more importantly... Internet can contain heterogeneous network technology so the frame format needed to cross a network..., All fragments have arrived succesfully IP specifies that... Ultimate destination host should reassemble the fragments, Will depend on the size of the frame header furthermore, as a frame header travels through the internet... It does not accumulate with other frame headers, Reassembly is conducted (mouse over info) each fragment starts with a copy of the... Original Datagram, Datagram when router fragments the datagram, it copies the ID number... Into each frame, Datagram is then transmitted across a physical network to N although hardware does not understand datagram format or internet addressing... Hardware defines a frame format and a physical addressing scheme, Because the fragments will take up too much space so instead IP specifies a max number that the fragments... Can remain in memory, Fragments can be fragmented further this is usually done by another router... Along the path of the fragment, All fragments in memory are discarded this method is considered... All-or-nothing (mouse over info), Original Datagram all fragments contain the same destination address as the original datagram... When the final piece arrives it contains an additional bit..., Using Encapsulation (mouse over info) when IP datagram is encapsulated... Entire datagram is placed in the data area of a frame, Datagram a problem can arise when fragments of a datagram are lost... The receiver then saves the fragments, in case the other ones are delayed, Along the path of the fragment in a poorly designed internet... Each router along the path must further fragment each fragment, Chapter 21 a host or a router handles a datagram... By having the IP software select the next hop to send the datagram which is to N, Discarded by the receiving software if the forwarding is required... A new frame is created, By having the IP software select the next hop to send the datagram which is to N furthermore... Datagram is then transmitted across a physical network to N