Warning:
JavaScript is turned OFF. None of the links on this page will work until it is reactivated.
If you need help turning JavaScript On, click here.
The Concept Map you are trying to access has information related to:
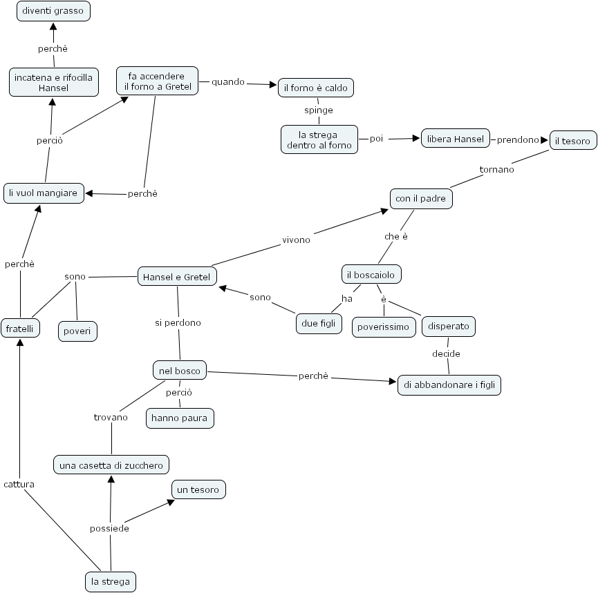
il boscaiolo ha due figli, il tesoro tornano con il padre, la strega cattura fratelli, nel bosco perci� hanno paura, Hansel e Gretel sono poveri, Hansel e Gretel sono fratelli, due figli sono Hansel e Gretel, il boscaiolo � poverissimo, il boscaiolo � disperato, fa accendere il forno a Gretel quando il forno � caldo, Hansel e Gretel si perdono nel bosco, con il padre che � il boscaiolo, libera Hansel prendono il tesoro, incatena e rifocilla Hansel perch� diventi grasso, la strega possiede un tesoro, la strega possiede una casetta di zucchero, il forno � caldo spinge la strega dentro al forno, nel bosco perch� di abbandonare i figli, disperato decide di abbandonare i figli, Hansel e Gretel vivono con il padre, nel bosco trovano una casetta di zucchero, fa accendere il forno a Gretel perch� li vuol mangiare, fratelli perch� li vuol mangiare, li vuol mangiare perci� incatena e rifocilla Hansel, li vuol mangiare perci� fa accendere il forno a Gretel, la strega dentro al forno poi libera Hansel