Warning:
JavaScript is turned OFF. None of the links on this page will work until it is reactivated.
If you need help turning JavaScript On, click here.
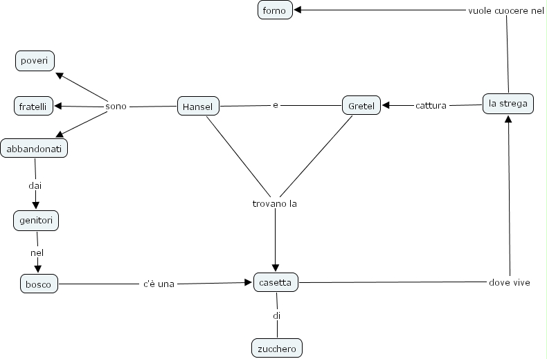
The Concept Map you are trying to access has information related to:
Gretel e Hansel, Hansel sono fratelli, Hansel sono poveri, Hansel sono abbandonati, casetta dove vive la strega, la strega cattura Gretel, genitori nel bosco, Hansel trovano la Gretel, Hansel trovano la casetta, la strega vuole cuocere nel forno, bosco c'� una casetta, abbandonati dai genitori, casetta di zucchero