Warning:
JavaScript is turned OFF. None of the links on this page will work until it is reactivated.
If you need help turning JavaScript On, click here.
The Concept Map you are trying to access has information related to:
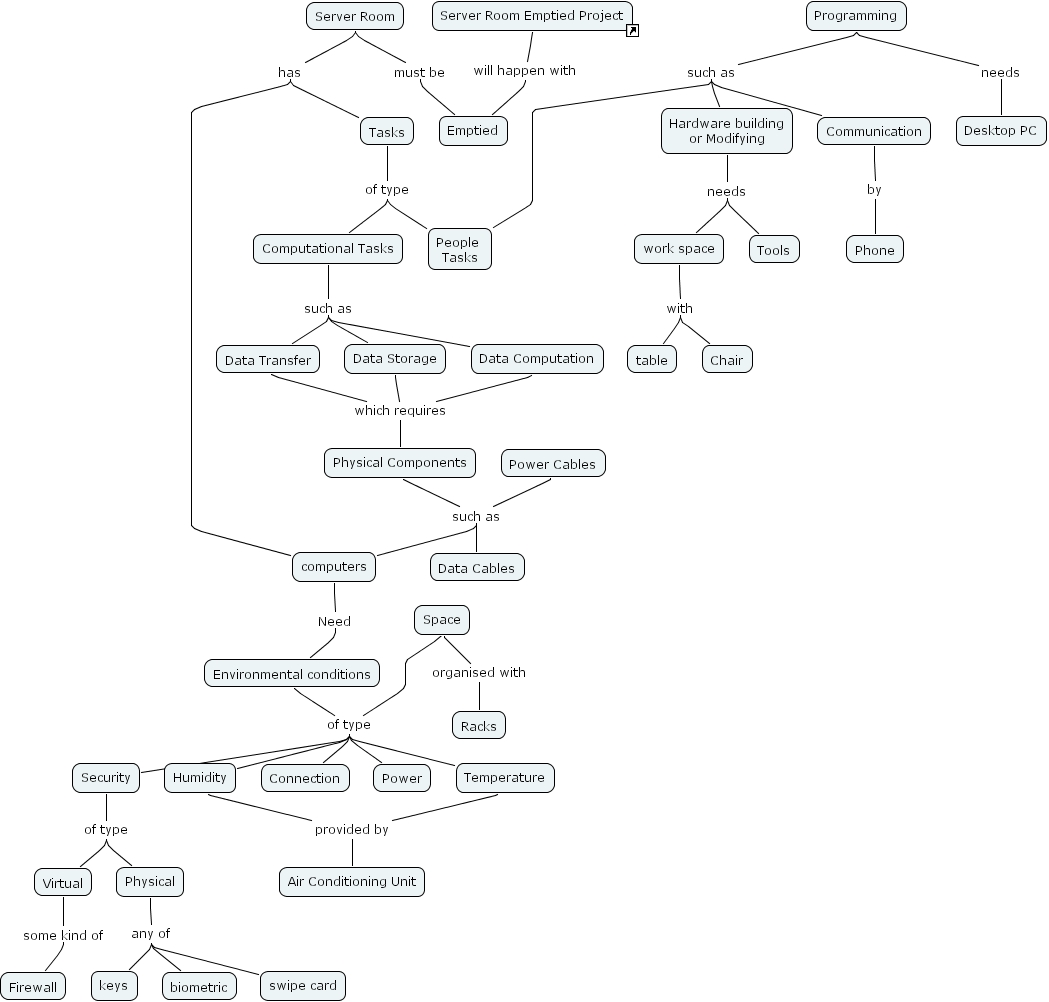
Data Transfer which requires Physical Components, Server Room must be Emptied, Programming such as People Tasks, Programming such as Communication, Programming such as Hardware building or Modifying, Power Cables such as computers, Power Cables such as Data Cables, Hardware building or Modifying needs Tools, Hardware building or Modifying needs work space, work space with Chair, work space with table, Environmental conditions of type Connection, Environmental conditions of type Temperature, Environmental conditions of type Power, Environmental conditions of type Humidity, Environmental conditions of type Security, Server Room has Tasks, Server Room has computers, computers Need Environmental conditions, Data Storage which requires Physical Components, Data Computation which requires Physical Components, Temperature provided by Air Conditioning Unit, Server Room Emptied Project will happen with Emptied, Security of type Physical, Security of type Virtual, Space organised with Racks, Tasks of type People Tasks, Tasks of type Computational Tasks, Physical any of swipe card, Physical any of keys, Physical any of biometric, Humidity provided by Air Conditioning Unit, Virtual some kind of Firewall, Space of type Connection, Space of type Temperature, Space of type Power, Space of type Humidity, Space of type Security, Computational Tasks such as Data Transfer, Computational Tasks such as Data Storage, Computational Tasks such as Data Computation, Communication by Phone, Physical Components such as computers, Physical Components such as Data Cables, Programming needs Desktop PC