Warning:
JavaScript is turned OFF. None of the links on this page will work until it is reactivated.
If you need help turning JavaScript On, click here.
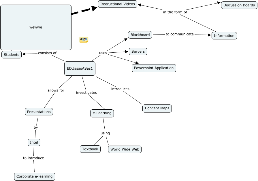
The Concept Map you are trying to access has information related to:
Peggy Chung, Information in the form of Discussion Boards, e-Learning using Textbook, EDUasasASas1 introduces Concept Maps, EDUasasASas1 consists of wewwe, e-Learning using World Wide Web, EDUasasASas1 consists of Students, wewwe instructs Students, Intel to introduce Corporate e-learning, Information in the form of Instructional Videos, Presentations by Intel