Warning:
JavaScript is turned OFF. None of the links on this page will work until it is reactivated.
If you need help turning JavaScript On, click here.
The Concept Map you are trying to access has information related to:
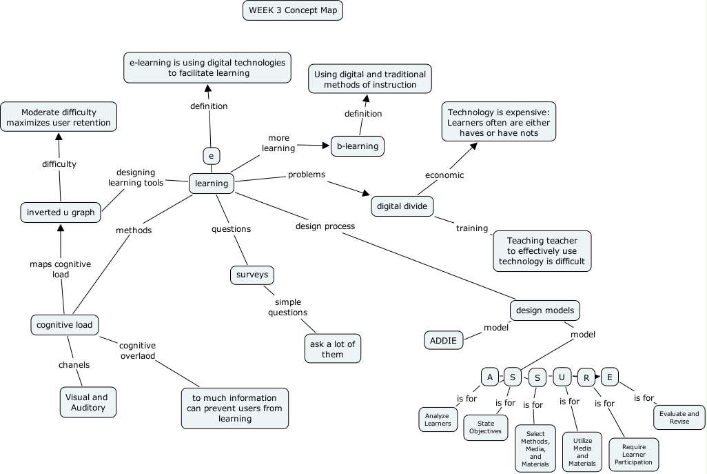
Adam Royalty wk3, learning questions surveys, cognitive load chanels Visual and Auditory, R E, design models model ADDIE, E is for Evaluate and Revise, S is for State Objectives, cognitive load cognitive overlaod to much information can prevent users from learning, learning design process design models, surveys simple questions ask a lot of them, digital divide training Teaching teacher to effectively use technology is difficult