Warning:
JavaScript is turned OFF. None of the links on this page will work until it is reactivated.
If you need help turning JavaScript On, click here.
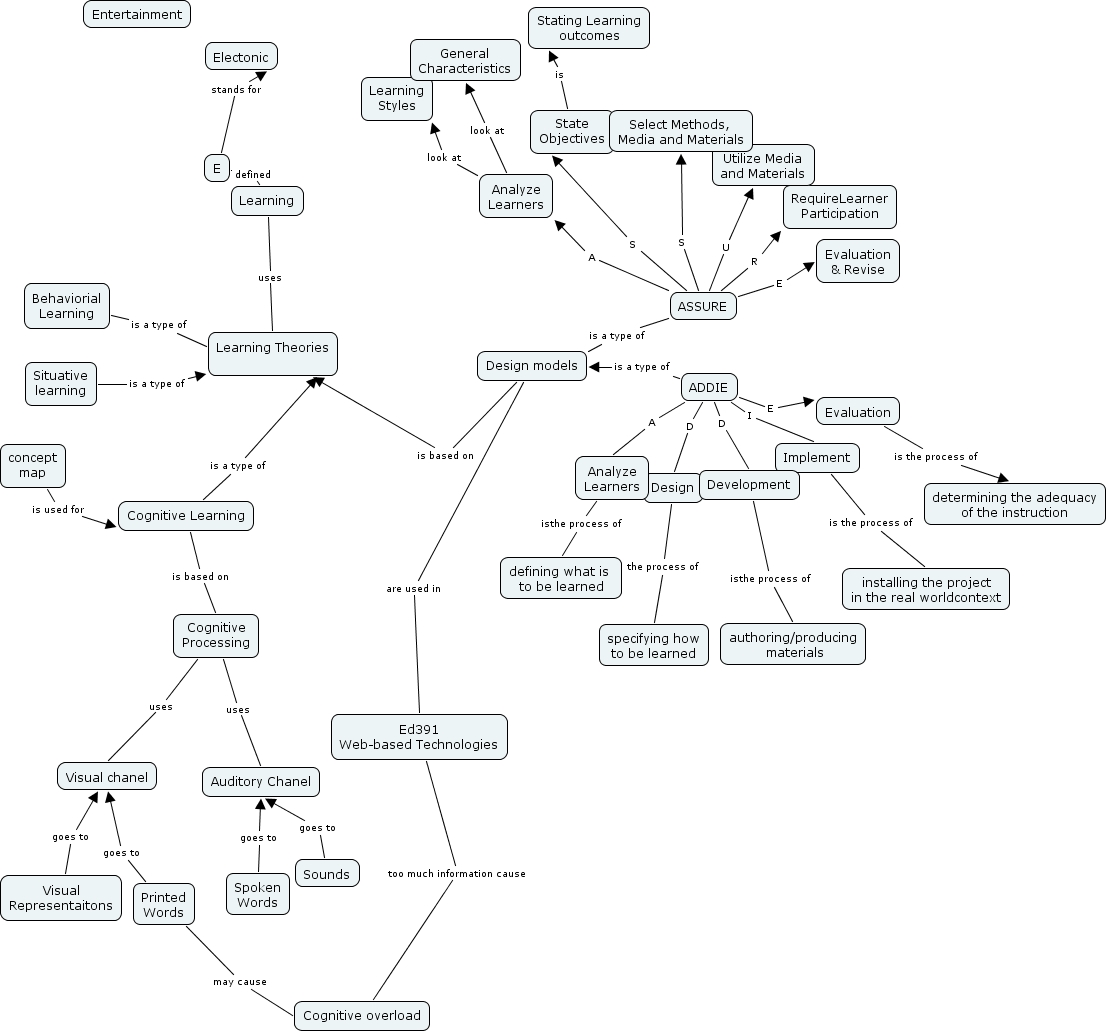
The Concept Map you are trying to access has information related to:
dahwunkim_wk3, ASSURE E Evaluation & Revise, ASSURE U Utilize Media and Materials, Analyze Learners look at General Characteristics, Situative learning is a type of Learning Theories, Sounds goes to Auditory Chanel, Spoken Words goes to Auditory Chanel, Design the process of specifying how to be learned, ADDIE I Implement, Analyze Learners isthe process of defining what is to be learned, State Objectives is Stating Learning outcomes