Warning:
JavaScript is turned OFF. None of the links on this page will work until it is reactivated.
If you need help turning JavaScript On, click here.
The Concept Map you are trying to access has information related to:
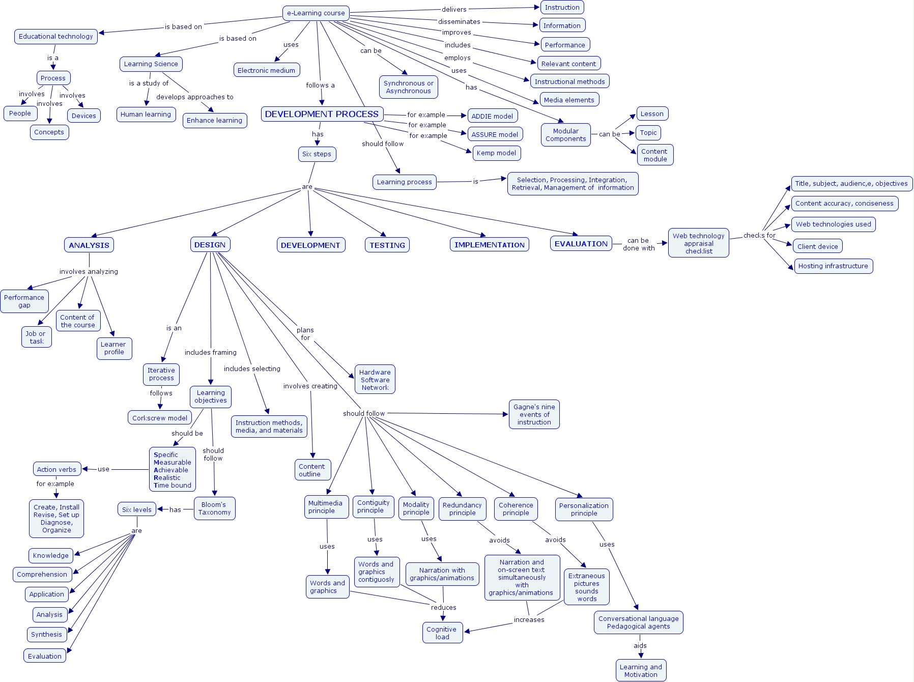
Deepak Kumar, e-Learning course follows a DEVELOPMENT PROCESS, DESIGN should follow Coherence principle, e-Learning course is based on Educational technology, Web technology appraisal checklist checks for Content accuracy, conciseness, e-Learning course uses Media elements, Web technology appraisal checklist checks for Hosting infrastructure, Six steps are TESTING, Redundancy principle avoids Narration and on-screen text simultaneously with graphics/animations, Learning objectives should follow Bloom's Taxonomy, Conversational language Pedagogical agents aids Learning and Motivation