Warning:
JavaScript is turned OFF. None of the links on this page will work until it is reactivated.
If you need help turning JavaScript On, click here.
The Concept Map you are trying to access has information related to:
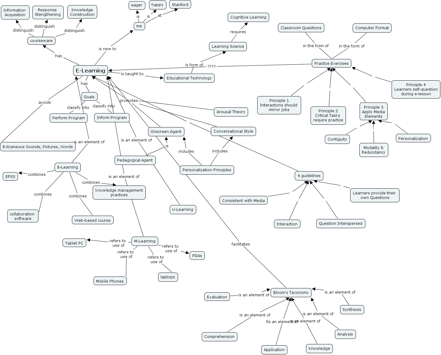
Sun-Young WK6, Bloom's Taxonomy facilitates E-Learning, Synthesis is an element of Bloom's Taxonomy, Principle 3 Apply Media Elements Practice Exercises, B-Learning combines knowledge management practices, Principle 1 Interactions should mirror jobs Practice Exercises, E-Learning avoids Extraneous Sounds, Pictures, Words, Classroom Questions in the form of Practice Exercises, Educational Technology is form of Learning Science, Practice Exercises ???? E-Learning, Personalization Principles includes Onscreen Agent