Warning:
JavaScript is turned OFF. None of the links on this page will work until it is reactivated.
If you need help turning JavaScript On, click here.
The Concept Map you are trying to access has information related to:
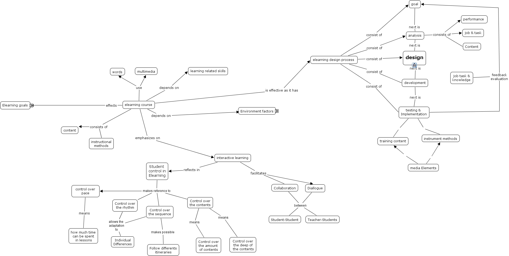
Phuong Pham WK4, analysis consists of performance, goals is knowledge construction, goal next is analysis, development next is testing & Implementation, media Elements instrument methods, analysis consists of Content, Student control in Elearning makes reference to control over pace, elearning course depends on learning related skills, elearning course consists of instructional methods, testing & Implementation feedback evaluation goal