Warning:
JavaScript is turned OFF. None of the links on this page will work until it is reactivated.
If you need help turning JavaScript On, click here.
The Concept Map you are trying to access has information related to:
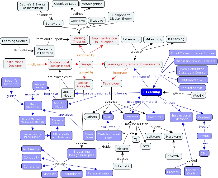
Wuping Lu W7, E-Learning includes Content, Require Learner Participation ???? Utilze Media and Materials, E-Learning Design Principles Guide E-Learning, WebEX offers E-Learning, Learning Science conducts Research in Learning, E-Learning Design Principles include Multimedia, Instructional Designer follows Instructional Design Model, Research in Learning form and support Learning Theories, State Objectives ???? Select Mehods, Media & Materials, E-Learning Design Principles include Modality