Warning:
JavaScript is turned OFF. None of the links on this page will work until it is reactivated.
If you need help turning JavaScript On, click here.
The Concept Map you are trying to access has information related to:
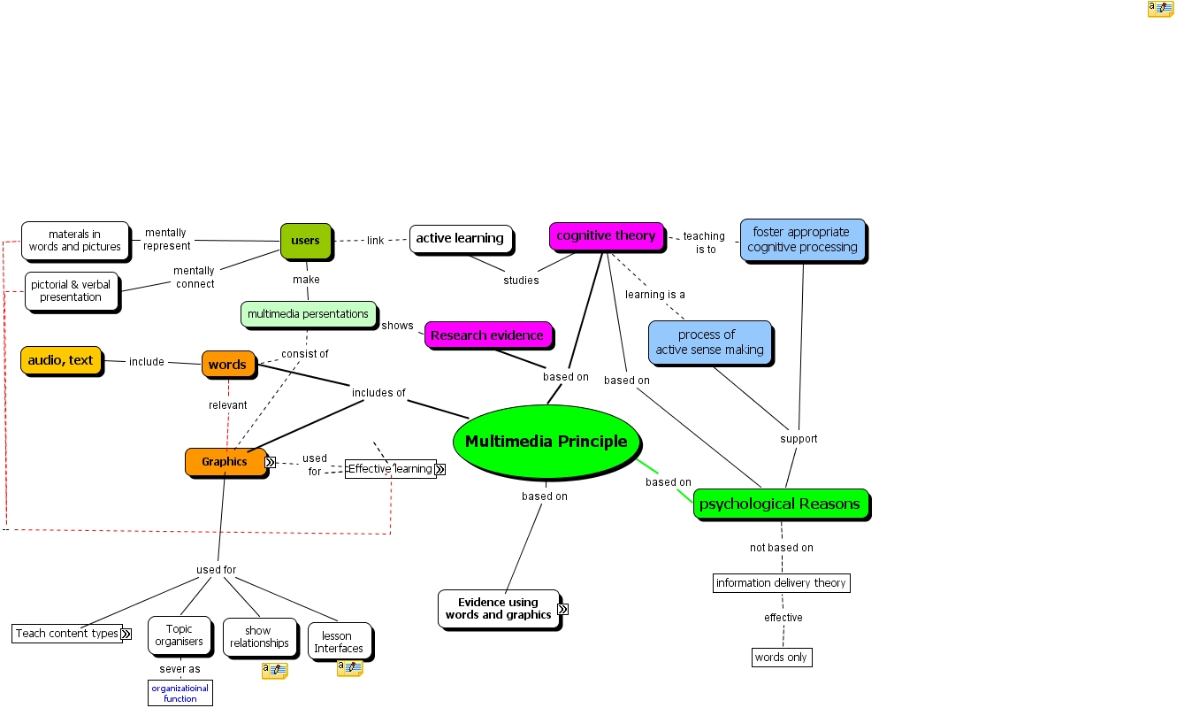
Multimedia Principle P, Evidence for Using words and Pictures based on Multimedia Principle, cognitive theory based on Multimedia Principle, graphics used for show relationships, effective learning exciting, psychological Reasons support foster appropriate cognitive processing, cognitive theory studies active learning, materals in words and pictures mentally represent users, audio, text include words, Process teach content types, foster appropriate cognitive processing teaching is to cognitive theory