Warning:
JavaScript is turned OFF. None of the links on this page will work until it is reactivated.
If you need help turning JavaScript On, click here.
The Concept Map you are trying to access has information related to:
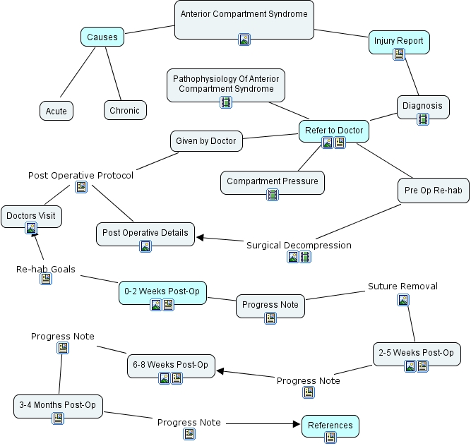
Anterior Compartment Syndrome, Injury Report ???? Diagnosis, Progress Note Suture Removal 2-5 Weeks Post-Op, 2-5 Weeks Post-Op Progress Note 6-8 Weeks Post-Op, 0-2 Weeks Post-Op Re-hab Goals Doctors Visit, Causes ???? Chronic, 6-8 Weeks Post-Op Progress Note 3-4 Months Post-Op, Causes ???? Anterior Compartment Syndrome, Post Operative Details Post Operative Protocol Doctors Visit, Given by Doctor Post Operative Protocol Doctors Visit, Refer to Doctor ???? Compartment Pressure