Warning:
JavaScript is turned OFF. None of the links on this page will work until it is reactivated.
If you need help turning JavaScript On, click here.
The Concept Map you are trying to access has information related to:
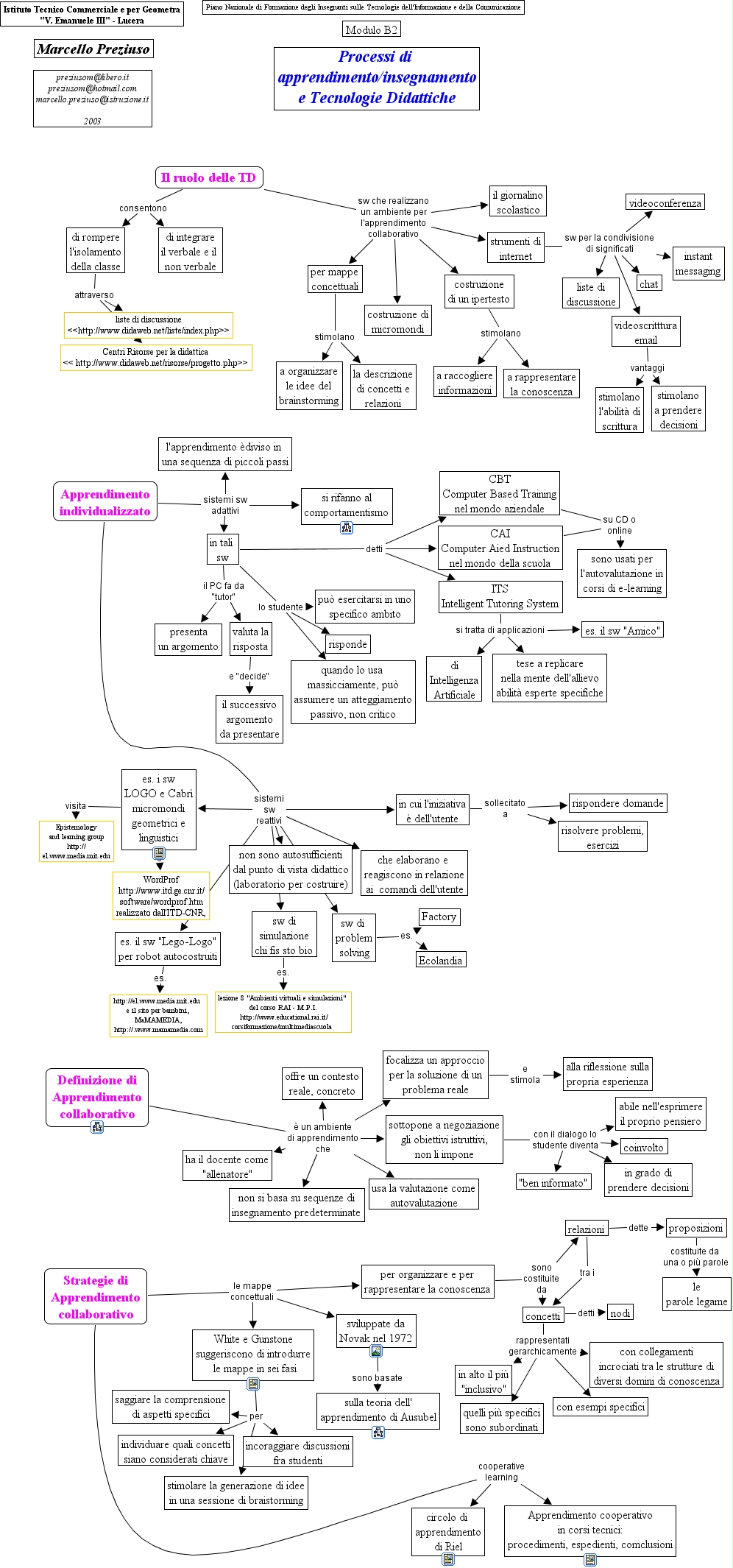
tecnologie e apprendimento, per mappe concettuali stimolano la descrizione di concetti e relazioni, in tali sw detti CBT Computer Based Training nel mondo aziendale, in tali sw detti CAI Computer Aied Instruction nel mondo della scuola, Strategie di Apprendimento collaborativo le mappe concettuali White e Gunstone suggeriscono di introdurre le mappe in sei fasi, per organizzare e per rappresentare la conoscenza sono costituite da concetti, Definizione di Apprendimento collaborativo è un ambiente di apprendimento che usa la valutazione come autovalutazione, videoscritttura email vantaggi stimolano a prendere decisioni, in cui l'iniziativa è dell'utente sollecitato a rispondere domande, in tali sw lo studente quando lo usa massicciamente, può assumere un atteggiamento passivo, non critico, Apprendimento individualizzato sistemi sw adattivi si rifanno al comportamentismo