Warning:
JavaScript is turned OFF. None of the links on this page will work until it is reactivated.
If you need help turning JavaScript On, click here.
The Concept Map you are trying to access has information related to:
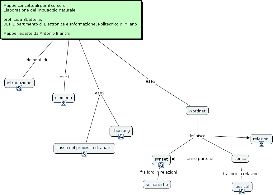
Elaborazione del linguaggio naturale, Wordnet definisce sense, Mappe concettuali per il corso di Elaborazione del linguaggio naturale, prof. Licia Sbattella, DEI, Dipartimento di Elettronica e Informazione, Politecnico di Milano. Mappe redatte da Antonio Bianchi ese1 elementi, synset fra loro in relazioni semantiche, Mappe concettuali per il corso di Elaborazione del linguaggio naturale, prof. Licia Sbattella, DEI, Dipartimento di Elettronica e Informazione, Politecnico di Milano. Mappe redatte da Antonio Bianchi elementi di introduzione, Mappe concettuali per il corso di Elaborazione del linguaggio naturale, prof. Licia Sbattella, DEI, Dipartimento di Elettronica e Informazione, Politecnico di Milano. Mappe redatte da Antonio Bianchi ese3 Wordnet, Wordnet definisce synset, Mappe concettuali per il corso di Elaborazione del linguaggio naturale, prof. Licia Sbattella, DEI, Dipartimento di Elettronica e Informazione, Politecnico di Milano. Mappe redatte da Antonio Bianchi ese2 chunking, Wordnet definisce relazioni, sense fanno parte di synset, sense fra loro in relazioni lessicali