Warning:
JavaScript is turned OFF. None of the links on this page will work until it is reactivated.
If you need help turning JavaScript On, click here.
The Concept Map you are trying to access has information related to:
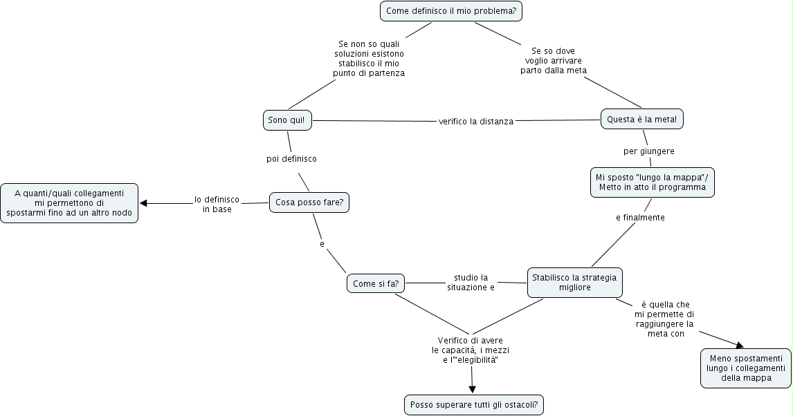
Perchè, Come definisco il mio problema? Se so dove voglio arrivare parto dalla meta Questa è la meta!, Cosa posso fare? e Come si fa?, Sono qui! poi definisco Cosa posso fare?, Questa è la meta! verifico la distanza Sono qui!, Come definisco il mio problema? Se non so quali soluzioni esistono stabilisco il mio punto di partenza Sono qui!, Stabilisco la strategia migliore e finalmente Mi sposto "lungo la mappa"/ Metto in atto il programma, Come si fa? Verifico di avere le capacità, i mezzi e l'"elegibilità" Posso superare tutti gli ostacoli?, Stabilisco la strategia migliore Verifico di avere le capacità, i mezzi e l'"elegibilità" Posso superare tutti gli ostacoli?, Cosa posso fare? lo definisco in base A quanti/quali collegamenti mi permettono di spostarmi fino ad un altro nodo, Come si fa? studio la situazione e Stabilisco la strategia migliore