Warning:
JavaScript is turned OFF. None of the links on this page will work until it is reactivated.
If you need help turning JavaScript On, click here.
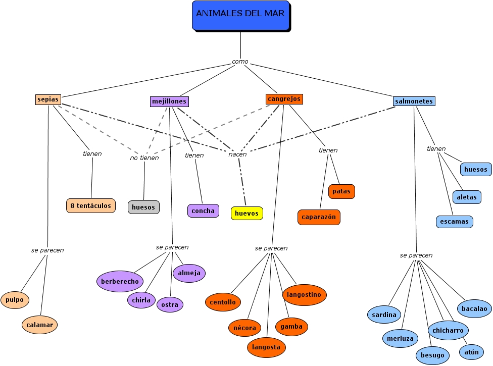
The Concept Map you are trying to access has information related to:
cangrejos nacen huevos, cangrejos no tienen huesos, sepias no tienen huesos, mejillones se parecen ostra, mejillones se parecen almeja, mejillones se parecen chirla, mejillones se parecen berberecho, salmonetes nacen huevos, mejillones no tienen huesos, sepias se parecen pulpo, sepias se parecen calamar, ANIMALES DEL MAR como sepias, ANIMALES DEL MAR como salmonetes, ANIMALES DEL MAR como cangrejos, ANIMALES DEL MAR como mejillones, mejillones tienen concha, salmonetes se parecen bacalao, salmonetes se parecen at�n, salmonetes se parecen merluza, salmonetes se parecen sardina, salmonetes se parecen besugo, salmonetes se parecen chicharro, salmonetes tienen aletas, salmonetes tienen huesos, salmonetes tienen escamas, sepias tienen 8 tent�culos, mejillones nacen huevos, cangrejos se parecen n�cora, cangrejos se parecen centollo, cangrejos se parecen langostino, cangrejos se parecen langosta, cangrejos se parecen gamba, cangrejos tienen patas, cangrejos tienen caparaz�n, sepias nacen huevos