Warning:
JavaScript is turned OFF. None of the links on this page will work until it is reactivated.
If you need help turning JavaScript On, click here.
The Concept Map you are trying to access has information related to:
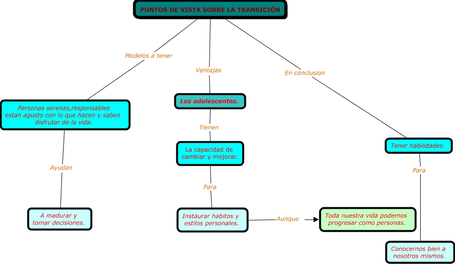
jairo punto 5, PUNTOS DE VISTA SOBRE LA TRANSICIÓN Modelos a tener Personas serenas,responsables estan agusto con lo que hacen y saben disfrutar de la vida., PUNTOS DE VISTA SOBRE LA TRANSICIÓN Ventajas Los adolescentes., Los adolescentes. Tienen La capacidad de cambiar y mejorar., Personas serenas,responsables estan agusto con lo que hacen y saben disfrutar de la vida. Ayudan A madurar y tomar decisiones., La capacidad de cambiar y mejorar. Para Instaurar habitos y estilos personales., Tener habilidades. Para Conocernos bien a nosotros mismos., Instaurar habitos y estilos personales. Aunque Toda nuestra vida podemos progresar como personas., PUNTOS DE VISTA SOBRE LA TRANSICIÓN En conclusion Tener habilidades.