Warning:
JavaScript is turned OFF. None of the links on this page will work until it is reactivated.
If you need help turning JavaScript On, click here.
The Concept Map you are trying to access has information related to:
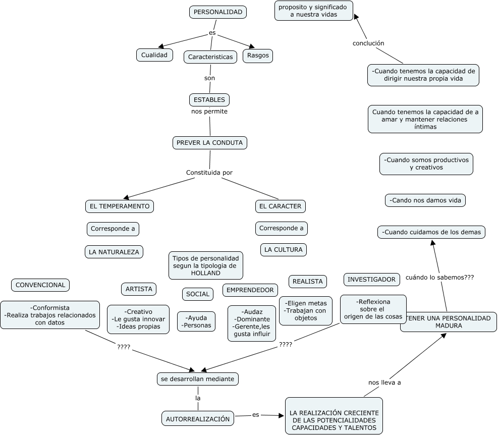
Sandra Dorado(PERSONALIDAD), ESTABLES nos permite PREVER LA CONDUTA, se desarrollan mediante la AUTORREALIZACIÓN, -Conformista -Realiza trabajos relacionados con datos ???? se desarrollan mediante, -Cuando tenemos la capacidad de dirigir nuestra propia vida conclución proposito y significado a nuestra vidas, PREVER LA CONDUTA Constituida por EL TEMPERAMENTO, PERSONALIDAD es Cualidad, PREVER LA CONDUTA Constituida por EL CARACTER, Caracteristicas son ESTABLES, AUTORREALIZACIÓN es LA REALIZACIÓN CRECIENTE DE LAS POTENCIALIDADES CAPACIDADES Y TALENTOS, PERSONALIDAD es Caracteristicas