Warning:
JavaScript is turned OFF. None of the links on this page will work until it is reactivated.
If you need help turning JavaScript On, click here.
The Concept Map you are trying to access has information related to:
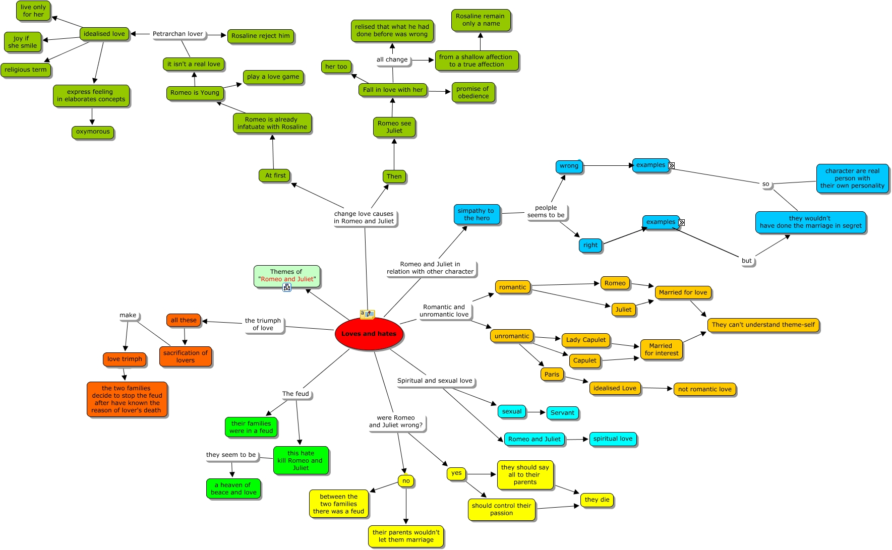
Romeo and Juliet - Themes, idealised love ???? religious term, Loves and hates change love causes in Romeo and Juliet Then, romantic ???? Romeo, Loves and hates Romantic and unromantic love unromantic, Loves and hates The feud their families were in a feud, Romeo ???? Married for love, Married for love ???? They can't understand theme-self, idealised Love ???? not romantic love, Then ???? Romeo see Juliet, yes ???? they should say all to their parents