Warning:
JavaScript is turned OFF. None of the links on this page will work until it is reactivated.
If you need help turning JavaScript On, click here.
The Concept Map you are trying to access has information related to:
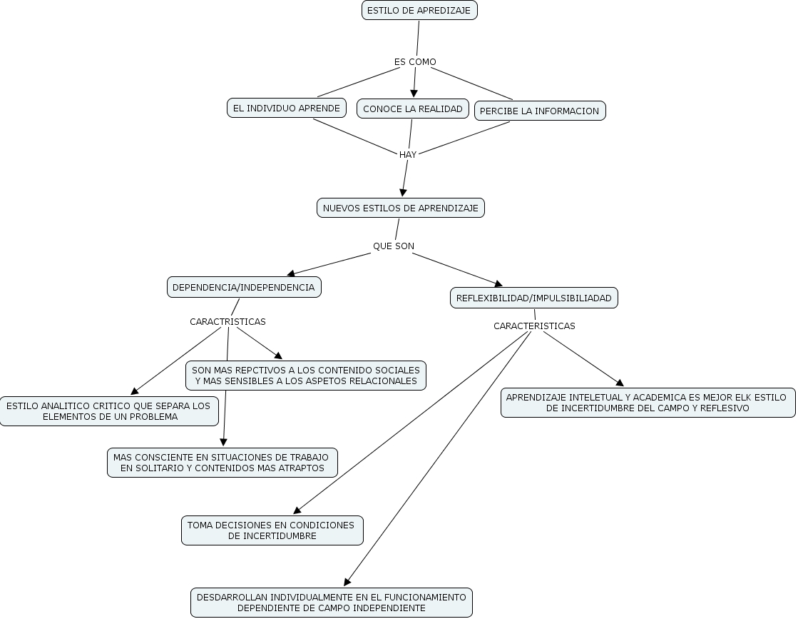
Javier(estilo de aprendizaje), PERCIBE LA INFORMACION HAY NUEVOS ESTILOS DE APRENDIZAJE, NUEVOS ESTILOS DE APRENDIZAJE QUE SON DEPENDENCIA/INDEPENDENCIA, CONOCE LA REALIDAD HAY NUEVOS ESTILOS DE APRENDIZAJE, DEPENDENCIA/INDEPENDENCIA CARACTRISTICAS ESTILO ANALITICO CRITICO QUE SEPARA LOS ELEMENTOS DE UN PROBLEMA, ESTILO DE APREDIZAJE ES COMO EL INDIVIDUO APRENDE, EL INDIVIDUO APRENDE HAY NUEVOS ESTILOS DE APRENDIZAJE, DEPENDENCIA/INDEPENDENCIA CARACTRISTICAS MAS CONSCIENTE EN SITUACIONES DE TRABAJO EN SOLITARIO Y CONTENIDOS MAS ATRAPTOS, REFLEXIBILIDAD/IMPULSIBILIADAD CARACTERISTICAS APRENDIZAJE INTELETUAL Y ACADEMICA ES MEJOR ELK ESTILO DE INCERTIDUMBRE DEL CAMPO Y REFLESIVO, REFLEXIBILIDAD/IMPULSIBILIADAD CARACTERISTICAS DESDARROLLAN INDIVIDUALMENTE EN EL FUNCIONAMIENTO DEPENDIENTE DE CAMPO INDEPENDIENTE, ESTILO DE APREDIZAJE ES COMO PERCIBE LA INFORMACION