Warning:
JavaScript is turned OFF. None of the links on this page will work until it is reactivated.
If you need help turning JavaScript On, click here.
The Concept Map you are trying to access has information related to:
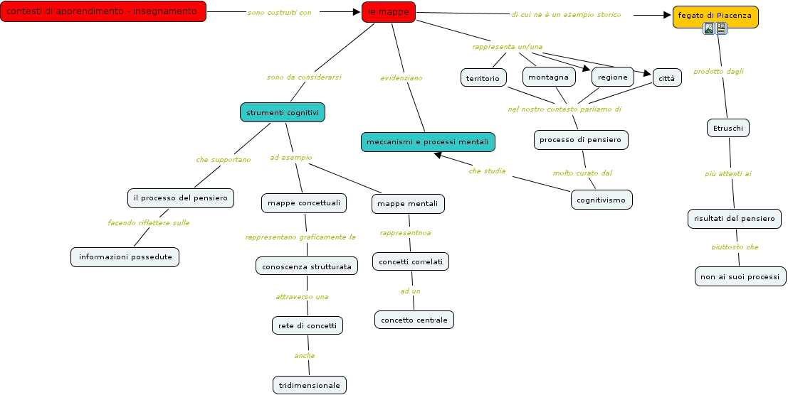
mappa_e_apprendimento, le mappe rappresenta un/una regione, fegato di Piacenza prodotto dagli Etruschi, le mappe sono da considerarsi strumenti cognitivi, le mappe evidenziano meccanismi e processi mentali, conoscenza strutturata attraverso una rete di concetti, concetti correlati ad un concetto centrale, contesti di apprendimento - insegnamento sono costruiti con le mappe, città nel nostro contesto parliamo di processo di pensiero, le mappe rappresenta un/una territorio, il processo del pensiero facendo riflettere sulle informazioni possedute