Warning:
JavaScript is turned OFF. None of the links on this page will work until it is reactivated.
If you need help turning JavaScript On, click here.
The Concept Map you are trying to access has information related to:
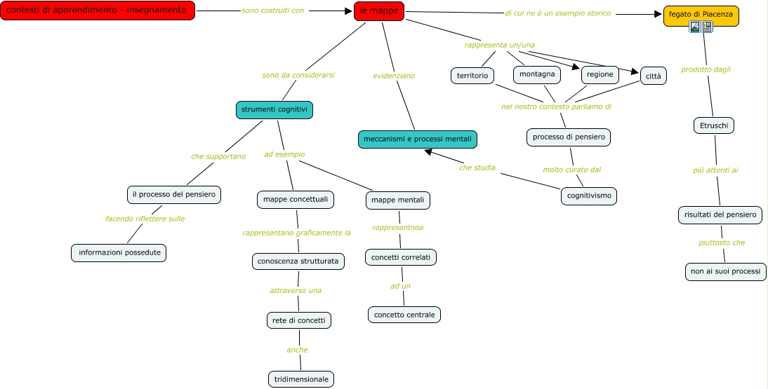
mappa_e_apprendimento, fegato di Piacenza prodotto dagli Etruschi, le mappe rappresenta un/una regione, le mappe sono da considerarsi strumenti cognitivi, conoscenza strutturata attraverso una rete di concetti, le mappe evidenziano meccanismi e processi mentali, concetti correlati ad un concetto centrale, città nel nostro contesto parliamo di processo di pensiero, contesti di apprendimento - insegnamento sono costruiti con le mappe, le mappe rappresenta un/una territorio, processo di pensiero molto curato dal cognitivismo