Warning:
JavaScript is turned OFF. None of the links on this page will work until it is reactivated.
If you need help turning JavaScript On, click here.
The Concept Map you are trying to access has information related to:
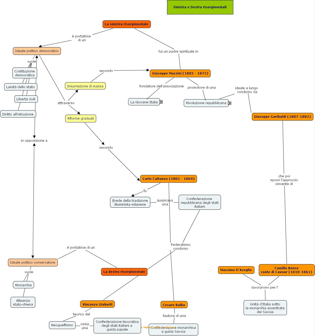
sinistra_destra_risorgimentale, Carlo Cattaneo (1801 - 1869) Federalismo condiviso Confederazione repubblicana degli stati italiani, Giuseppe Mazzini (1805 - 1872) fondatore dell'associazione La Giovane Italia, Ideale politico democratico attraverso Insurrezione di massa, La Giovane Italia diviene un grande Partito repubblicano nazionale, Ideale politico democratico attraverso Riforme graduali, Giuseppe Mazzini (1805 - 1872) promotore di una Rivoluzione repubblicana, Dio e Popolo ovvero il Dovere etico-politico collettivo, Giuseppe Garibaldi (1807-1882) che poi sposò l'approccio vincente di Camillo Benso conte di Cavour (1810-1861), Ideale politico democratico in opposizione a Ideale politico conservatore, Vincenzo Gioberti teorico del Neoguelfismo