Warning:
JavaScript is turned OFF. None of the links on this page will work until it is reactivated.
If you need help turning JavaScript On, click here.
The Concept Map you are trying to access has information related to:
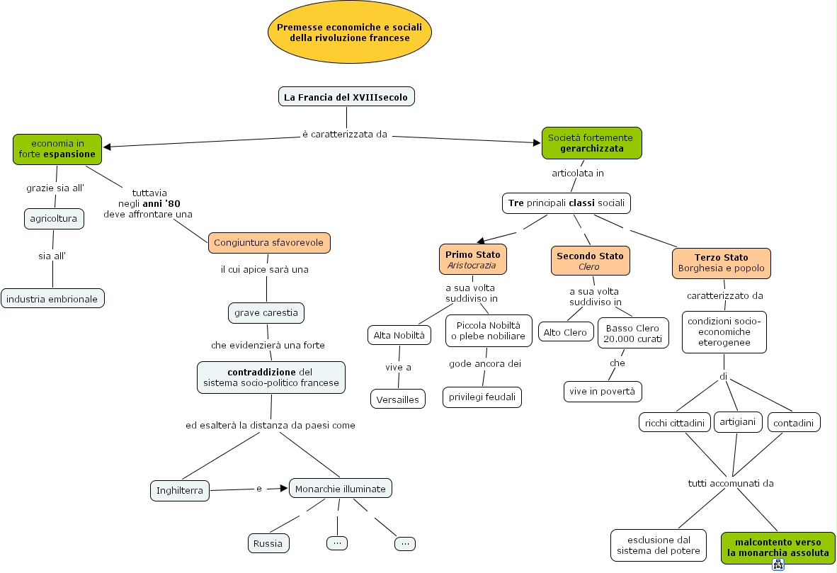
rivoluzione_francese, Piccola Nobiltà o plebe nobiliare gode ancora dei privilegi feudali, artigiani tutti accomunati da malcontento verso la monarchia assoluta, condizioni socio- economiche eterogenee di artigiani, ricchi cittadini tutti accomunati da esclusione dal sistema del potere, Primo Stato Aristocrazia a sua volta suddiviso in Alta Nobiltà, Terzo Stato Borghesia e popolo caratterizzato da condizioni socio- economiche eterogenee, Monarchie illuminate ..., contadini tutti accomunati da esclusione dal sistema del potere, La Francia del XVIIIsecolo è caratterizzata da Società fortemente gerarchizzata, contraddizione del sistema socio-politico francese ed esalterà la distanza da paesi come Inghilterra