Warning:
JavaScript is turned OFF. None of the links on this page will work until it is reactivated.
If you need help turning JavaScript On, click here.
The Concept Map you are trying to access has information related to:
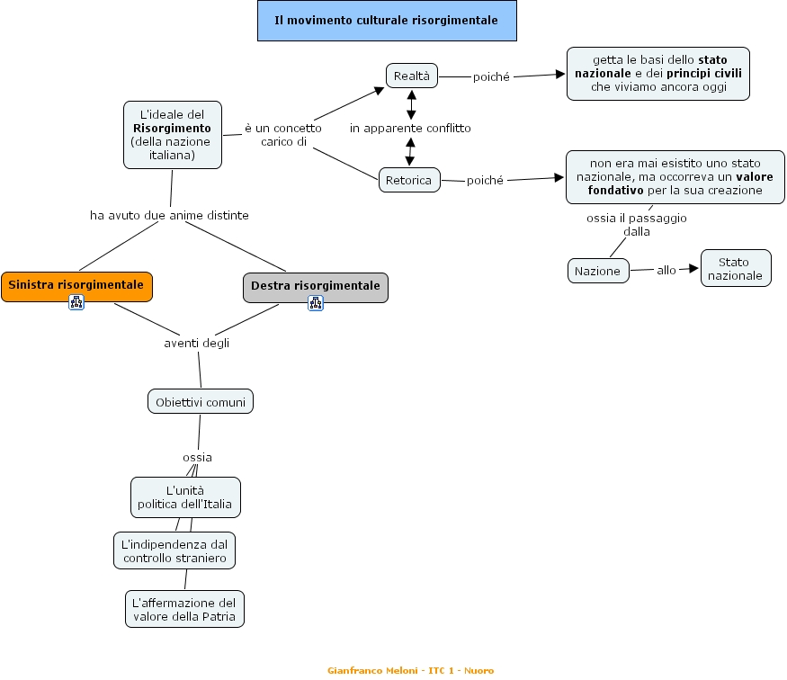
cultura_risorgimentale, Realtà in apparente conflitto Retorica, L'ideale del Risorgimento (della nazione italiana) è un concetto carico di Retorica, Destra risorgimentale aventi degli Obiettivi comuni, Retorica poiché non era mai esistito uno stato nazionale, ma occorreva un valore fondativo per la sua creazione, L'ideale del Risorgimento (della nazione italiana) è un concetto carico di Realtà, non era mai esistito uno stato nazionale, ma occorreva un valore fondativo per la sua creazione ossia il passaggio dalla Nazione, Obiettivi comuni ossia L'indipendenza dal controllo straniero, Realtà poiché getta le basi dello stato nazionale e dei principi civili che viviamo ancora oggi, L'ideale del Risorgimento (della nazione italiana) ha avuto due anime distinte Destra risorgimentale, Obiettivi comuni ossia L'affermazione del valore della Patria