Warning:
JavaScript is turned OFF. None of the links on this page will work until it is reactivated.
If you need help turning JavaScript On, click here.
The Concept Map you are trying to access has information related to:
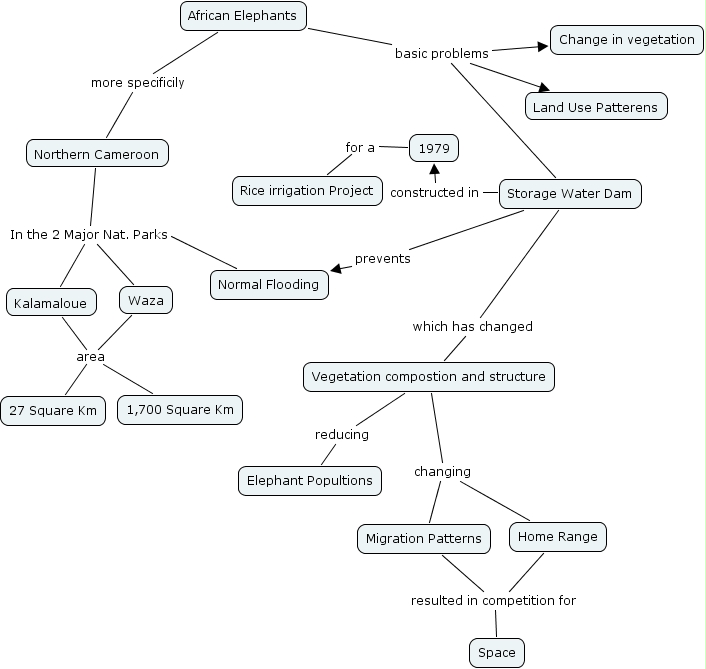
African Phants, African Elephants basic problems Land Use Patterens, Kalamaloue area 27 Square Km, Migration Patterns resulted in competition for Space, Normal Flooding In the 2 Major Nat. Parks Kalamaloue, Storage Water Dam prevents Normal Flooding, Storage Water Dam which has changed Vegetation compostion and structure, Northern Cameroon In the 2 Major Nat. Parks Waza, Vegetation compostion and structure changing Home Range, Home Range resulted in competition for Space, Vegetation compostion and structure changing Migration Patterns