Warning:
JavaScript is turned OFF. None of the links on this page will work until it is reactivated.
If you need help turning JavaScript On, click here.
The Concept Map you are trying to access has information related to:
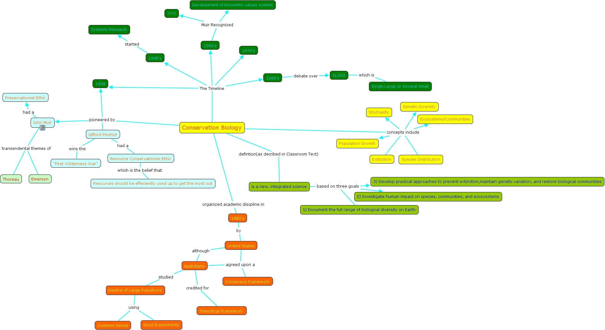
Final C-map 2, Conservation Biology concepts include Extinction, United States although Austrilians, Conservation Biology The Timeline 1908, Conservation Biology pioneered by Gifford Pinchot, Gifford Pinchot wins the "First Wilderness War", Conservation Biology organized academic discpline in 1980's, 1940's started Systems Research, 1980's debate over SLOSS, 1960's Muir Recognized Development of biocentric values system, Conservation Biology The Timeline 1970's